跳转到主要内容
瑞萨电子 (Renesas Electronics Corporation)
替代产品
NRND - No Recommended Replacements Available - NRND
  • Notes:KAD5510P-50 is not recommended for new designs and has no alternative product available.

特性

  • Programmable gain, offset and skew control
  • 1.3GHz analog input bandwidth
  • 60fs clock jitter
  • Over-range indicator
  • Selectable clock divider: ÷1 or ÷2
  • Clock phase selection
  • Nap and sleep modes
  • Two's complement, gray code or binary data format
  • DDR LVDS-compatible or LVCMOS outputs
  • Programmable built-in test patterns
  • Single-supply 1.8V operation
  • Pb-free (RoHS compliant)
  • SNR = 60.7dBFS for fIN = 105MHz (-1dBFS)
  • SFDR = 83.2dBc for fIN = 105MHz (-1dBFS)
  • Power consumption = 414mW

描述

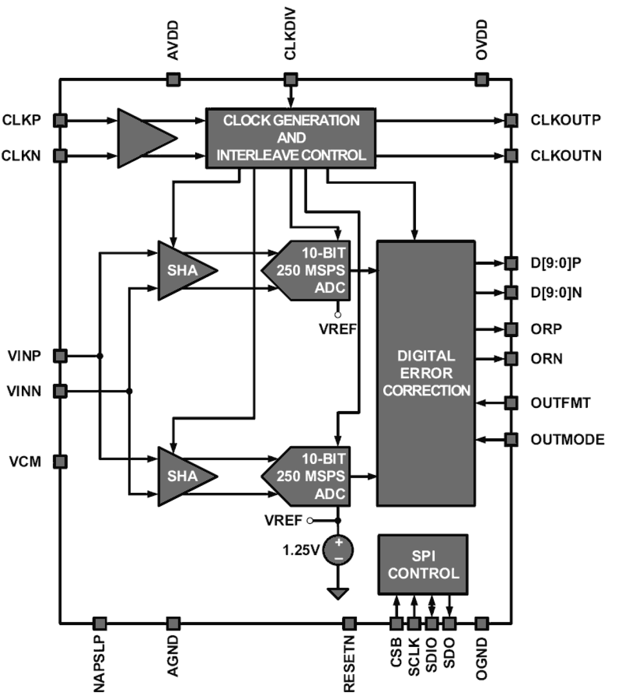
The KAD5510P-50 is a low-power, high performance, 10-bit, 500MSPS analog-to-digital converter designed with Intersil’s proprietary FemtoCharge™ technology on a standard CMOS process. The KAD5510P-50 is part of a pin-compatible portfolio of 10, 12 and 14-bit A/Ds with sample rates ranging from 125MSPS to 500MSPS. The device utilizes two time-interleaved 10-bit, 250MSPS A/D cores to achieve the ultimate sample rate of 500MSPS. A single 500MHz conversion clock is presented to the converter, and all interleave clocking is managed internally. A Serial Peripheral Interface (SPI) port allows for extensive configurability, as well as fine control of matching characteristics (gain, offset, skew) between the two converter cores. These adjustments allow the user to minimize spurs associated with the interleaving process. Digital output data is presented in selectable LVDS or CMOS formats. The KAD5510P-50 is available in a 72 Ld QFN package with an exposed paddle. Performance is specified over the full industrial temperature range (-40°C to +85°C).

产品参数

属性
Resolution (bits)10
Channels (#)1
Conversion Rate (Max) (kSPS)500000
Input BW (MHz)1300
Power Consumption (mW)414
SFDR (dB) (dB)83.2
SNR (dbFS)60.7
InterfaceLVDS/LVCMOS
Supply Voltage (V)1.8 - 1.8
Digital Supply Voltage (V)1.8 - 1.8
Differential NonLinearity LSB0.5
Integral NonLinearity LSB0.75
Input VIN ((VPP, differential))1.47
Qualification LevelStandard

封装选项

Pkg. TypePkg. Dimensions (mm)Lead Count (#)Pitch (mm)
QFN10.0 x 10.0 x 0.90720.5

应用

  • Radar and Satellite Antenna Array Processing
  • Broadband Communications
  • High-Performance Data Acquisition

当前筛选条件