跳转到主要内容

特性

  • 宽输入电压工作电压范围:4.5V 至 60V
  • 可调输出电压范围为 0.8V 至 90% 的输入电压
  • 高达 3A 的连续输出电流
  • 默认 400kHz 或 200kHz 至 800kHz 的可调开关频率
  • -40°C 至 125°C 时负载调节精度为 ±1%,25°C 时负载调节精度为 ±0.5%
  • 95μA 典型静态电流
  • 内部补偿,QFN 固定 0.5ms SS 和 HTSSOP 可调 SS
  • 轻负载时的 PFM 运行和 DEM,带集成式外部偏置 LDO 和电源良好指示器
  • 逐周期峰值和谷值电流限制、输入电压欠压锁定、输出电压欠压(短路)保护和热关断功能

描述

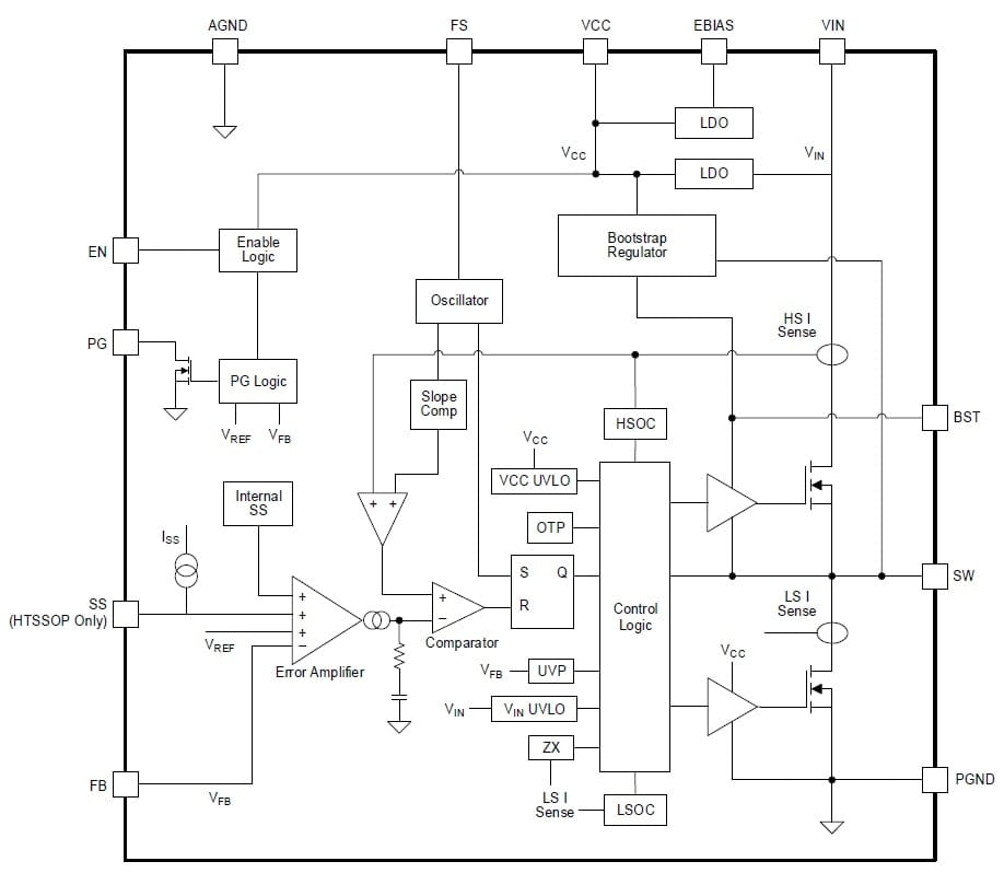
RAA211630 是一款 DC/DC 同步降压型稳压器,支持 4.5V 至 60V 输入电压范围和可调输出电压。 该器件能够提供高达 3A 的连续输出电流,具有出色的负载和线性调整率性能。

RAA211630 采用峰值电流模式控制架构。 其 PWM 开关频率是可编程的,可在瞬态响应和效率之间实现最佳平衡。 该器件还支持 PFM 操作和 DEM,以最大限度地提高轻载效率,此外还支持外部偏置 LDO 输入,以进一步降低整个负载范围内的功耗。 该稳压器还有一个内部环路补偿电路,以减少外部元件数量和 BOM 成本。

RAA211630 提供内部或可编程软启动和电源良好指示器等实用功能。 为确保安全运行,RAA211630 还提供保护功能,如逐周期峰值和谷值电流限制、输入电压欠压锁定(UVLO)、输出电压欠压(短路)保护和热关断保护。

产品参数

属性
Topology [Rail 1] Buck
Outputs (#) 1
Input Voltage (Min) [Rail 1] (V) 4.5
Input Voltage (Max) [Rail 1] (V) 60 - 60
Output Voltage (Min) [Rail 1] (V) 0.8
Output Voltage (Max) [Rail 1] (V) 55
Output Current (Max) [Rail 1] (A) 3
Switching Frequency Range (Typical) (kHz) 200 - 800
Control Type Peak Current Mode
Peak Efficiency (%) 91
IQ [Rail 1] (µA) 90
SYNCH Capability No
Qualification Level Standard
Temp. Range (°C) -40 to +125°C
Simulation Model Available iSim

封装选项

Pkg. Type Pkg. Dimensions (mm) Lead Count (#) Pitch (mm)
QFN 3.5 x 4.0 x 0.85 20 0.5
TSSOP-EP 5.0 x 4.4 x 0.00 16 0.7

应用方框图

Pet camera robot system interactive block diagram features a dual-core Arm Cortex-M88 MCU with immutable storage, RSIP cryptographic engine, TrustZone, and tamper protection.
宠物摄像机器人
具有实时视频、音频和无线控制功能的移动宠物摄像机器人。
Interactive block diagram of the high-end central thermostat features ultra-low power wireless modules, an MPU with 3D graphics engine, and a high-performance Hi-Fi codec with hybrid ANC.
高端中央温控器
中央温控系统集成了卫星式温控器,可实现智能气候调控与能效管理。
Interactive block diagram of the 3-phase AC motor with a soft start features an MCU, HVPAK and optional bus interfaces.
3 相交流电机软启动
采用相位角控制技术的软启动器,可实现三相交流电机的平稳加速启动,并通过继电器旁路简化布线。
Interactive block diagram of the flexible battery system supports 2-7 Li-ion cells and enables direct charging from USB-C ports and power bank functionality.
240W USB Type-C 电池系统
这款灵活电池系统支持 2-7 节锂离子电池,具有 USB-C 充电接口和移动电源功能。
The video conferencing camera features an AI-accelerated MCU, wireless connectivity, high-fidelity audio, and flexible power options.
具有 AI 功能的视频会议摄像头
配备双摄像头和波束成形拾音的 AI 驱动型 360° 视频会议系统。
The smart lock platform designed to support Aliro features NFC, Bluetooth, Wi-Fi, optional UWB connectivity, and LTE connectivity, and can be powered by disposable primary cell batteries or a li-ion battery rechargeable via NFC wireless charging.
支持 Aliro 的中档智能锁——为即将推出的新标准而设计
智能锁平台专为支持 Aliro 设计,提供安全访问并优化功耗。
High-End Controller for Predictive Maintenance Block Diagram
支持 e-AI 的 GUI 控制器,适配家电与工业系统
支持 e-AI 的人机界面控制器可通过 AI、预测性维护和丰富的连接性实现智能控制。
The high-performance surveillance camera interactive block diagram features an MPU design with DRP-AI, delivering powerful AI processing and energy efficiency.
人工智能监控摄像机
具有 DRP-AI 功能的 AI 监控摄像机可通过 4K 成像和低功耗提高安全性。

其他应用

  • 分布式电源和通用 POL
  • 电信基站电源
  • 高压单板系统或非稳压壁式变压器
  • 便携式移动设备
  • 工业电力系统

当前筛选条件

新闻和博客