特性
- Absolute Maximum Ratings Supply voltage Vcc: 24V Junction temperature Tj: –40°C to +150°C
- Electrical characteristics UVLO operating start voltage VH: 12V ± 0.8V UVLO operating shutdown voltage VL: 9.2V ± 0.7 V UVLO hysteresis voltage Hysuvl: 2.8V ± 0.7V
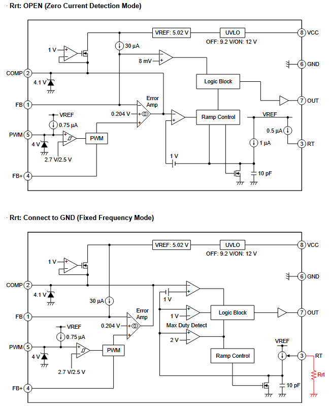
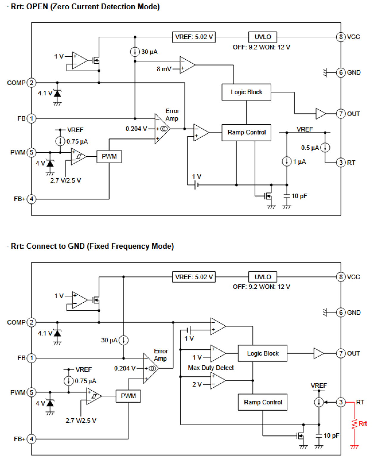
- Functions: Dimming function (Triac, PWM, DC dimming) Zero current detection mode (when Rrt is OPEN) Fixed frequency mode (when Rrt is connected by GND) Adjustable switching frequency (when Rrt is connected by GND) Package lineup: Pb-free SOP-8 (JEDEC)
描述
R2A20135 is an LED lighting controller IC with a dimming function. The high-accuracy LED current feedback system makes LED performance more efficient. With non-Isolation step-down control makes it possible to reduce external parts and realize high power factor and efficiency. Moreover, this IC builds in the dimming function and can control many types of dimming modes, such as Triac, PWM, and DC dimming. The switching mode can be chosen as Zero Current detect Mode or Fixed Frequency Mode according to the required features. By the Constant On Time control, both modes have a power factor correct function. Zero Current detect Mode provides better performance for noise immunity, and Fixed Frequency Mode is for power factor correction and THD.
产品参数
| 属性 | 值 |
|---|---|
| Function | LED lighting controller |
| Controller / Integrated | Controller |
| Key Features | LED Lighting Power Controller |
| Protection Features | UVLO |
封装选项
| Pkg. Type | Lead Count (#) |
|---|---|
| SOP | 8 |
当前筛选条件