跳转到主要内容

特性

  • 宽输入电压范围:4.5V 至 60V
  • 可调节输出电压
  • 高达 0.5A 的输出电流
  • 内部补偿
  • 内部软启动
  • 600mΩ 内部 MOSFET
  • 450kHz 标称开关频率
  • 轻负载条件下可启动脉冲跳跃模式
  • 逐周期电流限制
  • 输入电压 UVLO 和输出电压欠压保护
  • 热关断
  • 采用 TSOT23-6 封装

描述

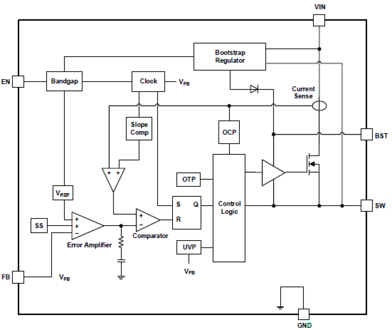
RAA211605 是一款 DC/DC 降压稳压器,支持宽工作输入电压范围(4.5V 至 60V)和可调输出电压。 可提供高达 0.5A 的连续输出电流,具有出色的负载调整率和线性调整率性能。

RAA211605 采用峰值电流模式控制,标称开关频率为 450kHz,轻负载时采用脉冲跳跃模式。 其瞬态响应性能快速而强大。 内部具有软启动和环路补偿电路,有助于简化设计并最大限度地降低 BOM 成本。

RAA211605 还提供保护功能,例如:逐周期电流限制、输入电压欠压锁定(UVLO)、输出电压欠压保护和过温关断保护。

RAA212605 采用 TSOT23-6 封装。

产品参数

属性
Topology [Rail 1]Buck
Outputs (#)1
Input Voltage (Min) [Rail 1] (V)4.5
Input Voltage (Max) [Rail 1] (V)60 - 60
Output Voltage (Min) [Rail 1] (V)0.8
Output Voltage (Max) [Rail 1] (V)57
Output Current (Max) [Rail 1] (A)0.5
Switching Frequency Range (Typical) (kHz)450 - 450
Control TypeCurrent Mode
Peak Efficiency (%)93
IQ [Rail 1] (µA)300
SYNCH CapabilityNo
Qualification LevelStandard
Temp. Range (°C)-40 to +125°C
Simulation Model AvailableiSim

封装选项

Pkg. TypePkg. Dimensions (mm)Lead Count (#)Pitch (mm)
TSOT2.9 x 1.6 x 0.8761

应用方框图

Block diagram of the scalable HMI design for household appliances enables interaction through capacitive touch, voice commands, and wireless connectivity via Wi-Fi or Bluetooth LE.
适用于家用电器的先进低功耗无线 HMI
配备 Wi-Fi 6 和蓝牙 5.1 的先进低功耗 HMI 可实现无缝智能家电控制。
Current Loop Communication with AnalogPAK Block Diagram
采用 AnalogPAK 的电流环路通信
AnalogPAK™ 支持 4 至 20mA 电流环路,支持 HART 调制解调器和 FSK 调制。
Low-Cost DC Power Line Communication (PLC) Block Diagram
低成本直流电力线通信(PLC)
长距离传输设计采用电力线通信技术,成本效益高。
Smart Water Purifier System Block Diagram
智能净水器系统
具备紫外线过滤、智能提醒和高效电源管理功能的高级水净化系统。
Motor control with resolver block diagram features resolver position control for both stepper motor systems and alternative BLDC motor systems.
带旋转变压器的电机控制
旋转变压器提高了步进和 BLDC 电机系统的电机控制精度和可靠性,并降低了成本。
Dimming System for Monitors Block Diagram
显示器调光系统
用于显示器的调光系统,具有 QR 反激式、DC/DC 降压、LDO 和 MCU,可实现精确的背光控制。
BLDC Traction Motor Drive Block Diagram
BLDC 牵引电机驱动
一款带有三相智能驱动器的高性能 MCU,具有高能效、可编程和传感器集成等特点。
Central Vacuum Cleaner Block Diagram
中央真空吸尘器
BLDC 电机中央吸尘器提供能源效率和远程控制功能,以提高便利性。
Embedded programmable logic controller block diagram features flexible selection of IOs and/or standard analog + digital and supports wired and wireless interfaces and IoT connectivity.
工业用嵌入式可编程逻辑控制器(PLC)
灵活的嵌入式可编程逻辑控制器(PLC),旨在集成任何类型的接口以满足终端应用需求。

其他应用

  • 功率计
  • 电池供电设备
  • 分布式电源系统
  • 手持式电动工具

当前筛选条件