跳转到主要内容
瑞萨电子 (Renesas Electronics Corporation)

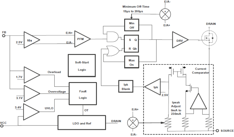
特性

  • 超低待机功率 (< 10mW)
  • 无可听噪声
  • 低静态电流 (< 100μA)
  • 输出电压低至 3.3V
  • 频率抖动带来低 EMI
  • 可选择 5 Ld TSOT23 和 8 Ld SOIC 封装
  • 可编程 PFM 允许优化 COUT,以满足各种备用电源需求
  • 保护功能:短路保护 (SCP)、过载保护 (OLP)、开反馈保护、超温保护 (OTP)

描述

RAA223012 是一款具有超低待机功率的通用的输入 AC/DC 开关稳压器,具备 700V 集成 MOSFET,可提供高达 2.5W 的输出功率。 它支持低至 3.3V 的输出电压。

RAA223012 将恒关时间控制与脉冲调频 (PFM) 相结合,用于轻负载操作。 恒关时间控制开关频率比可听频率高出约 50kHz。 PFM 消除了任何潜在的可听噪声,同时提供了卓越的轻负载效率和超低功耗(空载时 < 10mW)。 效率高达 75%。 内置的频率抖动进一步降低了 EMI 噪声频谱。

RAA223012 还具有输入功率不足保护功能,可防止输入电路在低输入电压下的过电流,并在输出故障条件(如短路、过载和开路反馈)下进行打嗝保护。

RAA223012 采用 5 Ld TSOT23 和 8 Ld SOIC 封装。

产品参数

属性
Output Power Max (W)2.5
TopologyNon-isolated buck | Isolated Flyback
AC Input Voltage (Min) (V)20
AC Input Voltage (Max) (V)305
DC Output Voltage (Min) (V)3.3
DC Output Voltage (Max) (V)54
Switching Frequency (KHz)50 - 50
Control TypeConstant off-time PFM
RDS (ON) (Ohms)14.5
ISW (Typical) (mA)335
Temp. Range (°C)-40 to +125°C

封装选项

Pkg. TypePkg. Dimensions (mm)Lead Count (#)Pitch (mm)
SOICN4.9 x 3.9 x 0.0081.3
TSOT2.9 x 1.6 x 0.0051

应用方框图

Block diagram of an integrated washer-dryer system with PFC featuring BLDC motor control, flexible MCU and built-in Wi-Fi and Bluetooth LE connectivity.
带有 PFC 的集成式洗衣机-烘干机系统
采用高能效设计、BLDC 电机控制和物联网连接的集成式洗衣机-烘干机系统。
Corded Hand Mixer Block Diagram
有线式手持搅拌器
具有智能控制和内置安全功能的高效强劲有线式手持搅拌器系统。
Smart Home Central Control Box Block Diagram
智能家居中央控制箱
智能家居控制箱可集成设备、监控条件并管理照明和家电。
High-Performance & Low-Cost Digital Power Supply Block Diagram
高效数字电源
全新的 CrM PFC + LLC 电源,提供高效率和精确的电源管理。
Intelligent Lighting System for Building Automation Block Diagram
用于建筑自动化的智能照明系统
带有 DALI-2 和自定义调光的智能照明系统,用于建筑自动化。
Smart heat pump block diagram features a high-performance and cost-optimized dual motor control system, a pressure sensor, and Wi-Fi, Bluetooth, and optional LTE-M/NB-IoT connectivity.
智能热泵
节能热泵设计,具有高性能双电机控制和物联网连接。
240V AC BLDC Motor Control Block Diagram
240V AC 输入 BLDC 电机控制
BLDC 电机控制器关闭主交流输入,可选择通过 Wi-Fi 或蓝牙进行远程控制。
Swappable Battery Charging Kiosk Block Diagram
自助换电亭
轻型电动车(LEV)的换电自助亭提供更短的等待时间、简便的操作和更强的多功能性。
Block diagram of the smart BLDC ceiling fan features a high-performance motor control and PFC block powered by the MCU and Bluetooth LE connectivity.
带 PFC 的智能 BLDC 吊扇
智能吊扇通过无传感器矢量控制和远程 Wi-Fi/蓝牙低功耗运作提高空气质量。
20-28 Cell Battery Pack (Up to 118V) Block Diagram
20 至 28 芯电池组(高达 118V)
可扩展的 20 至 28 芯电池组设计,可选蓝牙连接功能。
Interactive block diagram of the induction heating rice cooker features a single compact MCU which supports HMI, a high-performance buck regulator and smart power controller.
感应加热电饭煲
智能 IH 电饭煲,具有精确的温度控制、紧凑型 MCU 和节能设计。
Household Smoke Detector Block Diagram
家用烟雾探测器
集成 AFE 的超低功耗烟雾探测器,可实现灵活经济的消防安全解决方案。

其他应用

  • 家用电器
  • 家庭自动化、物联网和传感器
  • 计量和工业控制
  • 偏置电源

当前筛选条件