特性
- 反激式稳压器,采用 1000V 9Ω MOSFET
- 在重负载运行(21W 及以上)时倍频,以实现可编程持续时间(最长时间取决于热能力)
- 容错输入过压保护
- 谷底开关,降低开关损耗
- 可编程恒频 PWM 操作
- 轻负载时的突发模式操作
- 保护特性:短路保护(SCP)、过载保护(OLP)、输入欠压锁定(VinUV)、输入过压保护(OVP)、VCC过压保护(VccOV)、VCC 欠压锁定(VccUV)和过温保护(OTP)。
描述
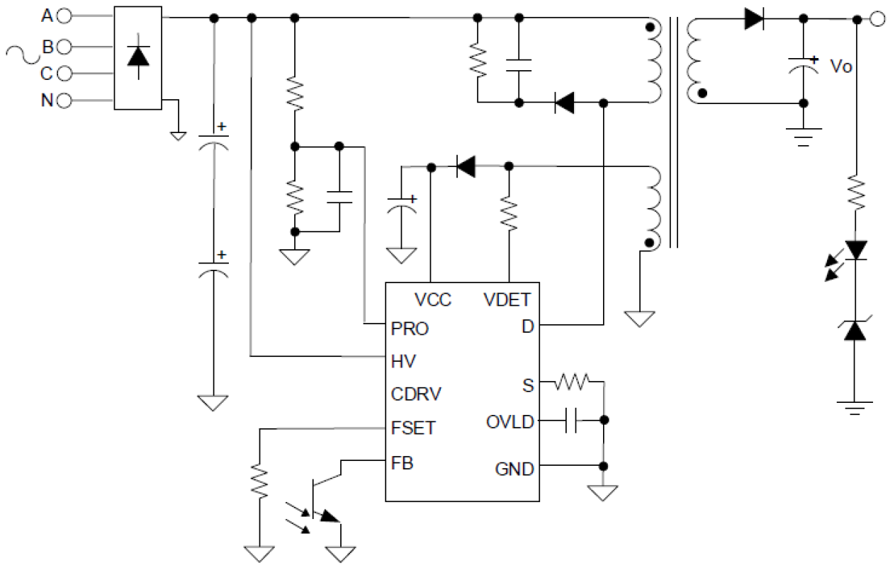
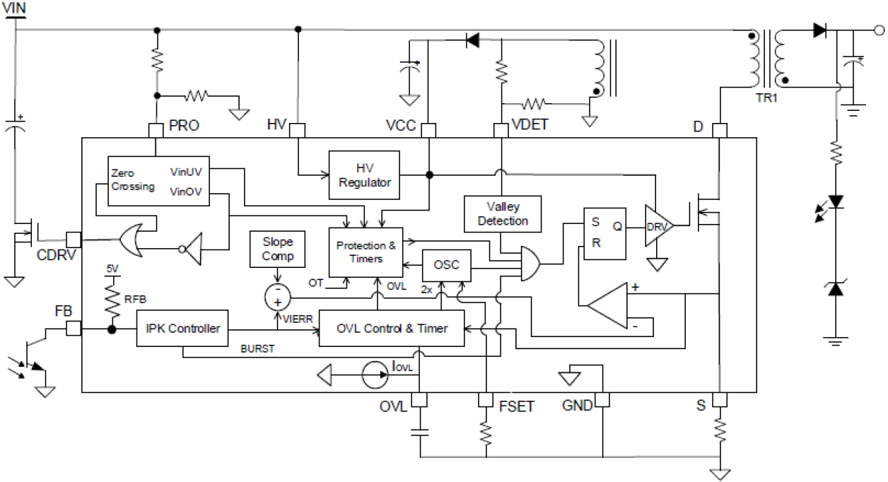
RAA223182 是一款离线反激式稳压器,内置 1000V MOSFET,设计用于高输入电压应用,如三相电表电源和其他一般隔离电源。 RAA223182 的通用三相输入电压功率可达 11W。
产品参数
| 属性 | 值 |
|---|---|
| Topology Characteristic | Flyback or Forward (two switch) |
| Control Mode | DCM |
| UVLO Rising (V) | 12 |
| UVLO Falling (V) | 5.5 |
| VBIAS (Max) (V) | 18 |
| PWMs (#) | 1 |
| Output Power Max (W) | 12 |
| Switching Frequency (KHz) | 50 - 100 |
| Controller / Integrated | Integrated |
| Advanced Features | CapSaver, Peak Power |
| Temp. Range (°C) | -40 to +125°C |
| Qualification Level | Standard |
封装选项
| Pkg. Type | Pkg. Dimensions (mm) | Lead Count (#) | Pitch (mm) |
|---|---|---|---|
| SOICN | 9.9 x 3.9 x 1.25 | 13 | 1.3 |
应用
- 智能电表
- 大型家电
- 行业控制
当前筛选条件
加载中