当前筛选条件
评估板和套件
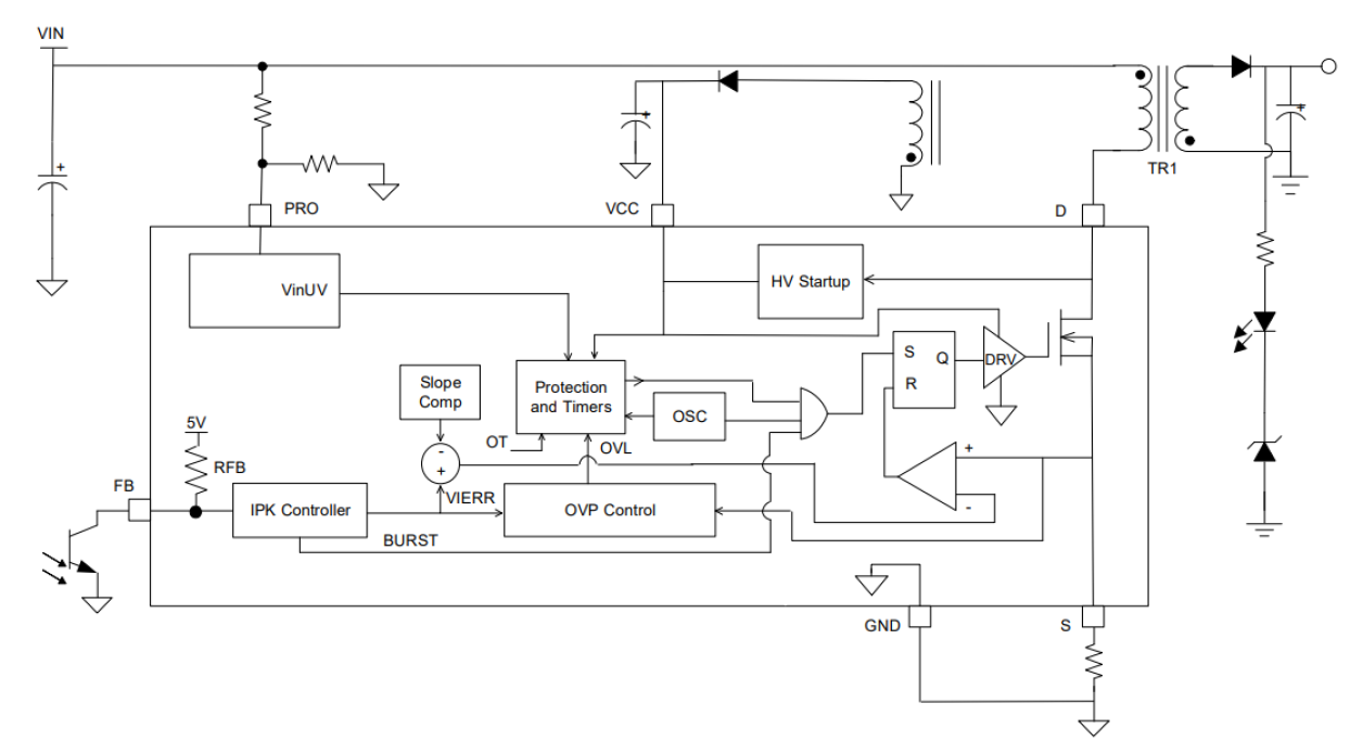
双输出 25W 通用输入反激式评估板
RTKA223882DE0000BU是一款通用输入电压的双输出25W 的反激式评估板,具有 RAA223882 700V 稳压器。 该板展示了一种低成本、高性能的隔离式 AC/DC 解决方案,从 85VAC 到 265VAC 的通用输入,用于 12V 和 5.9V 输出。 该RTKA223882DE0000BU具有一个输入 EMI 滤波器,该滤波器预先符合 EN55022/CISPR 22 B 类传导 EMI 限制,并且设计用于通过 IEC61000-4-5 标准的 4kV 浪涌能力。
