特性
- AEC-Q100 认证,1 级:-40°C 至 +125°C
- 支持ASIL C
- VIN 工作范围 4.0V 至 42V
- 电压输出 = 5.0V 或 3.3V(工厂定制)
- 高效的同步降压稳压器,效率最高可达:
- 95%; 电压输入 = 12V; 电压输出 = 5V; F = 440kHz
- 92%; 电压输入 = 12V; 电压输出 = 5V; F = 2.2MHz
- 2% 的电压输出精度
- 工厂可编程的软启动功能
- 禁用过程中软关断输出放电
- RSTb 输出,兼作故障监视器或降压通道故障指示器
- 固定开关频率:2.2MHz 或 440kHz
- 带展频(SSM),伪随机频率和驻留时间
- 启用/禁用
- 展频范围 ±1%、±2%、±3%
- 向上/中心/向下展频
- 启动 UVLO
描述
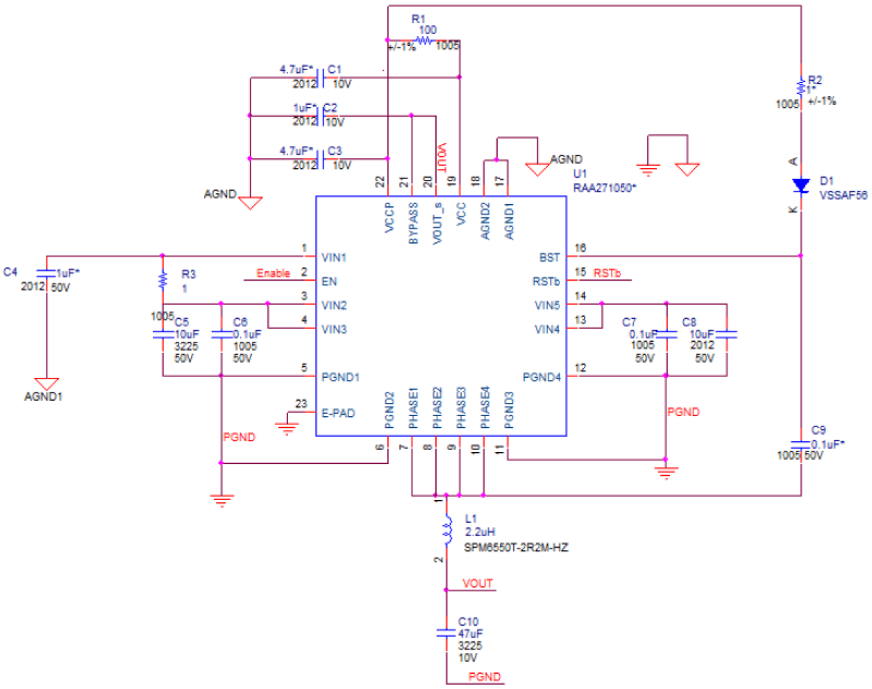
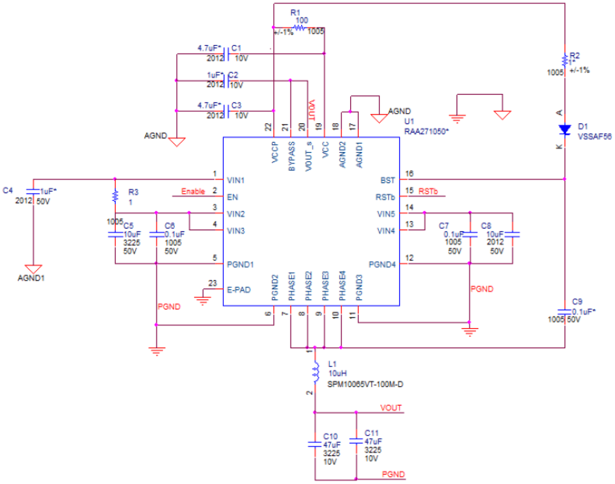
RAA271050 是汽车级(AEC Q-100 等级 1,ASIL C) 4A 同步降压稳压器,并集成高低边MOSFET。 降压稳压器的输出电压为5.0V或3.3V。 通过 4.5V 至 42V 的输入电压范围,它可以为各种负载应用提供高效率解决方案。 RAA271050 可以作为一级侧电源和系统级 PMIC RAA271000 组合使用,其目标应用为需要高性能完整电源解决方案的 R-Car V3H 处理器。
产品参数
| 属性 | 值 |
|---|---|
| Topology [Rail 1] | Buck |
| Outputs (#) | 1 |
| Input Voltage (Min) [Rail 1] (V) | 4 |
| Input Voltage (Max) [Rail 1] (V) | 42 - 42 |
| Output Voltage (Min) [Rail 1] (V) | 3.3 |
| Output Voltage (Max) [Rail 1] (V) | 5 |
| Output Current (Max) [Rail 1] (A) | 4 |
| Switching Frequency Range (Typical) (kHz) | 2200 - 2200 |
| Control Type | Current Mode |
| Peak Efficiency (%) | 95 |
| IQ [Rail 1] (µA) | 1700 |
| SYNCH Capability | No |
| Qualification Level | Automotive |
| Temp. Range (°C) | -40 to +125°C |
| Simulation Model Available | N/A |
封装选项
| Pkg. Type | Pkg. Dimensions (mm) | Lead Count (#) | Pitch (mm) |
|---|---|---|---|
| SCQFN | 4.0 x 4.0 x 0.90 | 22 | 0.5 |
应用
- 汽车视觉系统
- 汽车 LiDAR 系统
- 汽车 ADAS 系统
- 汽车集成驾驶舱系统
- 适用于 RAA271000 PMIC 的一级侧电源
当前筛选条件
加载中