特性
- 模拟视频编码器
	- 可选择软件的控制允许单端、差分和伪差分 CVBS。
- 10 位 DAC
- 集成的 PLL
- 内部测试模式发生器
- 亮度和色度的独立振幅调整
 
- MIPI 输入
	- MIPI CSI2 1.1 符合单向输出格式
- YUV 422 输入格式,双通道
- 共享最小引脚数的 DVP/MIPI 引脚
- 支持 720p 30fps、720p 60fps、1080p 30fps 和适用于电子后照镜应用的宽分辨率
 
- 数字输入
	- 10/8 位数字视频端口并行接口
- 10/8 位伪 BT.656 并行接口
- 支持 720p 30fps、720p 60fps、1080p 30fps 和适用于电子后照镜应用的宽分辨率
 
- 其他
	- 低功耗
- 省电和断电模式
- 双向双线式数字控制通道
- 双线式控制接口
- 27MHz 单晶的操作
- 3.3V 或 1.8V 可选 I/O
- 32 Ld SQFN(带 step cut 引脚的 5mm x 5mm QFN)
- AEC-Q100 认证
 
描述
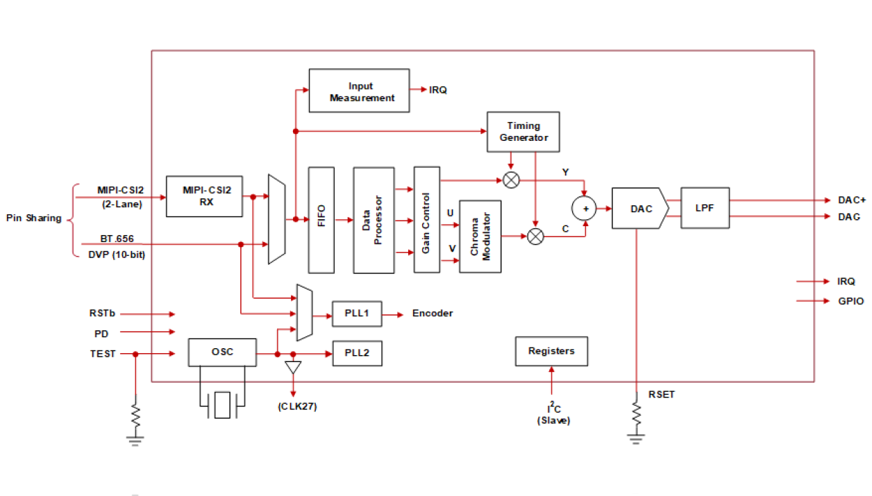
RAA279971 是一款专为汽车应用设计的模拟高清视频编码器。 它使用双通道 MIPI-CSI2 或 DVP/伪 BT.656 并行接口接受数字视频输入,并支持高达 720p/60 或 1080p/30 的多种高清分辨率。 RAA279971 使用内置的 10 位视频 DAC 将传入的视频流编码为模拟组合格式,通过长达30 米的同轴电缆或 STP 电缆将其作为单端或差分信号传输给 RAA279972 解码器。
产品参数
| 属性 | 值 | 
|---|---|
| Channels per device (#) | 1 | 
| Inputs (#) | 1 | 
| Output Format | 720p/60, 1080p/30 (max) | 
| Analog Output | Yes (HD Composite Analog) | 
| Comb Filter | 2D | 
| Interface | MIPI-CSI2, BT.656, DVP, MIPI-CSI2, BT.6565, DVP | 
| Video DAC | Yes | 
| Qualification Level | Automotive | 
封装选项
| Pkg. Type | Pkg. Dimensions (mm) | Lead Count (#) | Pitch (mm) | 
|---|---|---|---|
| SCQFN | 5.0 x 5.0 x 0.90 | 32 | 0.5 | 
应用方框图
|  | 基础型摄像头监控系统 一款高性价比基础型摄像头监控系统,通过 MCU 光学传感器和视频处理器优化亮度。 | 
|  | 带 AHL 控制通道的汽车摄像头系统 汽车 AHL 摄像头系统,具有单电缆视频传输和控制功能,以及 I2C 鼓风机控制。 | 
|  | 环视和 AR HUD 的视频输出扩展 集成视频输出和 AI 功能,用于环视系统和 AR HUD,有效降低成本和系统复杂度。 | 
|  | 高性价比数字集群,配备四通道 AHL 和环视功能 数字集群通过集中信息并通过 AHL 和高效的 PMIC 降低成本来提高安全性。 | 
|  | 带 AHL 摄像头的泊车辅助系统 具有高清模拟链路的汽车泊车摄像头系统降低了布线成本并保持零延迟。 | 
其他应用
- 泊车辅助系统
- 汽车备用摄像头显示器
- 汽车环视摄像头显示器
当前筛选条件
加载中
    筛选
软件与工具
样例程序
模拟模型
Watch the image quality comparison between Automotive High-Definition Link (AHL) and digital video, and find out how AHL technology works.
The RAA279971 (encoder) and RAA279972 (decoder) enable high-definition video transmission with low cost cables and connectors.
新闻和博客
| 博客 2021年7月13日 | 
 
          