跳转到主要内容

特性

  • Maximum dropout: 180mV at 3A with BIAS 
  • Output voltage accuracy: ±1% 
  • Ultra-low output noise: 7µVRMS 
  • Input voltage range: 
    • Without BIAS: 1.4V to 6.5V 
    • With BIAS: 1.1V to 6.5V 
  • Output voltage range: 
    • Using PCB layout and voltage set pins: 0.5V to 2.075V
    • External FB resistors: 0.5V to 5.1
       

描述

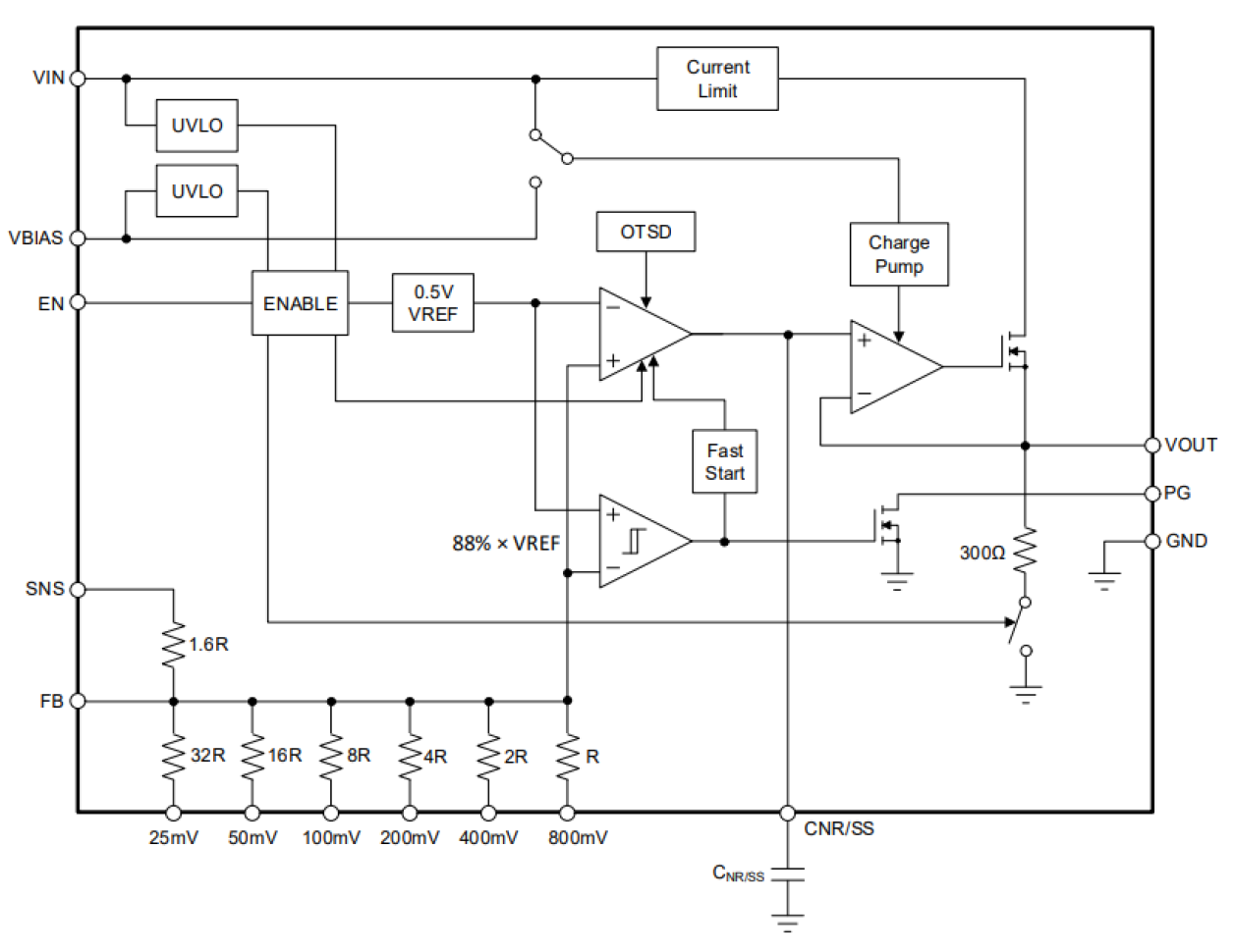
The RRP51035 is an ultra-low noise, high PSRR, low dropout regulator capable of sourcing up to 3A of load current with only 180mV dropout voltage. It operates from an input voltage of 1.1V for extremely low voltage applications to 6.5V. 

The LDO output voltage can be programmed from 0.5V to 2.075V using voltage setting pins on the IC in 
25mV steps, eliminating the need for traditional external feedback resistors and saving PCB space. External feedback resistors can still be used for higher output voltage applications, allowing the output voltage to be programmed anywhere from 0.5V to 5.1V. 

The RRP51035 has an ultra-low output noise and high PSRR without a feed-forward capacitor. It only requires a single 1µF noise-reduction capacitor to achieve 7µVRMS output noise, making it great for noise-sensitive and space-constrained applications.

产品参数

属性
Input Voltage (Min) (V)1.1
Output Voltage (Min) (V)0.5
Output Voltage (Max) (V)2.075
Output Current 1 (Max) (A)3
Output Current 2 (Max) (A)3
Fixed Output Voltage OptionNo
PSRR (db)75
Noise (10Hz to 100kHz) (μVrms)7
Qualification LevelNon-automotive

封装选项

Pkg. TypePkg. Dimensions (mm)Lead Count (#)Pitch (mm)
QFN3.5 x 3.5 x 0.90200.5

产品对比

RRP51035RAA214020RAA214023
Input Voltage (Max) (V)-5.55.5
Output Current 1 (Max) (A)322
Noise (10Hz to 100kHz) (μVrms)75.76.5

应用方框图

The mobile robot block diagram features a LiDAR data acquisition IC, high-performance Linux-based compute platform and torque-controlled motor drive.
Mobile Robot with LiDAR-Based SLAM
The system delivers seamless sensing and motion via LiDAR, compute, and motor control.

其他应用

  • Sensor, imaging, and radar
  • Test and measurement
  • Instrumentation, medical, and audio
  • RF power supplies

当前筛选条件