跳转到主要内容
瑞萨电子 (Renesas Electronics Corporation)

特性

  • 输入电压范围:2.7V 至 5.5V
  • 最大输出电流:2A
  • 最大压差电压:540mV(2A 时)
  • 低 RMS 输出噪声:6.3μVRMS(10Hz 至 100kHz)
  • 输出电压可调:0.9V 至 5.5V-VDROPOUT
  • 高 PSRR
  • 输出电压精度:在整个线路、负载和温度范围内为 ±1.5%

 

描述

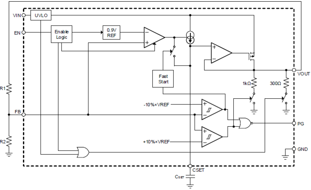
RAA214020 是一款超低噪声、高 PSRR 的低压差稳压器。 该 LDO 可在 2.7V 至 5.5V 的输入电压范围内工作,并可提供最大 2A 的负载。 输出可通过高于 0.9V 的外部反馈电阻器进行调节。

产品参数

属性
Input Voltage (Min) (V)2.7
Input Voltage (Max) (V)5.5
Output Voltage (Min) (V)0.9
Output Voltage (Max) (V)5
Output Current 1 (Max) (A)2
Drop Out Voltage (Typical)500mV
Fixed Output Voltage OptionNo
PSRR (db)81
Quiescent Current195
Noise (10Hz to 100kHz) (μVrms)5.7
Qualification LevelStandard

封装选项

Pkg. TypePkg. Dimensions (mm)Lead Count (#)Pitch (mm)
DFN3.0 x 3.0 x 0.90100.5

应用方框图

Fingertip pulse oximeter block diagram features Bluetooth Low Energy SoCs and can integrate crowdsourced location tracking.
脉搏血氧仪
高精度、低功耗脉搏血氧测量平台,具备无线连接功能、长电池寿命及灵活设计特点,适用于远程监护场景。
Medical sensor probe block diagram featuring the low-consumption current MCU, ultra-low noise, high-PSRR power devices and RS-485 transceiver.
医用传感器探头
紧凑型低功耗探头,用于实时生理监测,确保患者安全。
MIDI Linked Illumination Controller Block Diagram
MIDI 链接照明控制器
由 MCU 驱动的系统可解读 MIDI 以控制 LED,从而创造出与音乐同步的照明效果。
High-Efficiency Online Uninterruptible Power Supply (UPS) with Real-Time Monitoring Block Diagram
具有实时监控功能的高效在线不间断电源(UPS)
在线 UPS 通过实时监控、高级电源管理和效率确保不间断电源。
1600G Fixed Form Factor Switch Block Diagram
1600G 固定外形交换机
使用经济高效的可堆叠交换机提高网络效率,以实现精确的计时和提高灵活性。
Power Supply for 5G Systems Block Diagram
5G 基础设施电源
5G 电源为各种 5G 应用提供高效率、低噪声和强大的性能。
eCPRI Mass MIMO for RRU Block Diagram
用于 RRU 的 eCPRI 大规模 MIMO
eCPRI MIMO RRU 具有低相位噪声、确定性延迟和高定时精度,适用于 5G 网络。
3-phase smart electric meter block diagram featuring magnetic tamper-proof, high voltage operation, last gasp power source, and remote data acquisition.
三相智能电表
三相智能电表,具备远程数据访问和高压重负载作能力。
Power & Timing System for AI Accelerator Card Block Diagram
AI 加速卡电源和时钟系统

其他应用

  • 高速模拟:VCO、ADC、DAC、LVDS
  • 时钟和定时
  • 射频和无线
  • 物联网和智能公用事业
  • 4G 和 5G 电信

当前筛选条件