跳转到主要内容
瑞萨电子 (Renesas Electronics Corporation)

特性

  • Optimized for topologies such as HWLLC and other half‑bridge resonant converters
  • Supports switching frequencies up to 300kHz
  • Lossless VDS‑based SR sensing
  • Supports wide output‑voltage operation up to 48V or higher
  • Supports both high‑side and low‑side synchronous‑rectification topologies
  • Intelligent low‑power management for ultra‑low no‑load operating current
  • 6‑pin SOT23 package for compact system design

描述

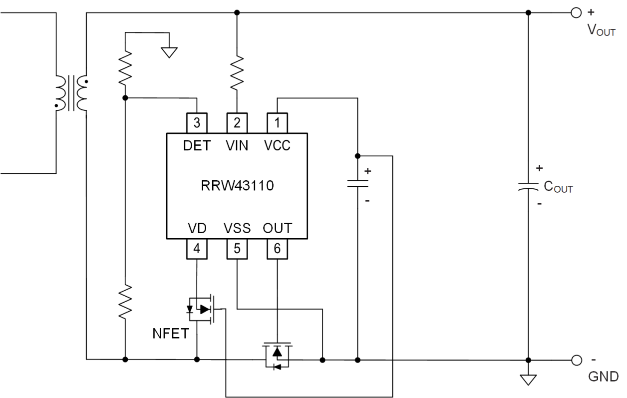
The RRW43110 is an advanced synchronous rectifier (SR) controller that works with both MOSFET and GaN devices. Using Renesas’ proprietary lossless VDS‑sensing technology, the RRW43110 supports multiple topologies, including half‑wave LLC (HWLLC) and other half‑bridge resonant converters, with switching frequencies up to 300kHz.

The device drives an external power switch to replace the secondary‑side rectifying diode, enabling high efficiency across a wide range of operating conditions. Its versatility makes the RRW43110 suitable for next‑generation high‑power‑density power supplies, supporting designs up to 3W/cm3 and power levels up to 500W.

The RRW43110 accommodates wide output‑voltage operation up to 48V or higher, making it suitable for a broad range of power‑supply applications requiring flexible secondary‑side rectification.

The device also supports low‑power and sleep modes to optimize efficiency at light‑load and no‑load conditions.

产品参数

属性
FunctionSynchronous Rectifier Controller for High‑Density, Wide-Output Designs

封装选项

Pkg. TypePkg. Dimensions (mm)Lead Count (#)
SOT23-6L0.118 x 0.118 x 0.05126

应用方框图

Compact AC/DC adapter block diagram leverages GaN FETs to deliver 240W of output power and provides a stable 20V/12A DC output across a global AC input range.
240W AC/DC 电源适配器
紧凑型 240W GaN AC/DC 适配器,为高性能系统提供高效稳定的电源。
Power‑efficient AC/DC adapter block diagram leverages GaN FETs to deliver 270W of power from a wide AC input range and provides an adjustable constant‑voltage DC output.
270W AC/DC 电源适配器
高效 270W GaN AC/DC 适配器,具有宽输入范围和可调直流输出。
The AC/DC adapter block diagram features a zero‑voltage switching controller and SuperGaN FETs, and the design is compliant with USB PD EPR, delivering 240 W output.
240W USB PD AC/DC 适配器
高效 240W AC/DC 适配器,配备 USB PD 3.2 EPR 输出接口。

其他应用

  • Rapid‑Charging AC/DC Adapters for Smartphones, Tablets, Notebooks, and Other Portable Devices
  • Power Tools
  • Electric Bicycles
  • Industrial Power
  • Home Appliances
  • Motor Control

当前筛选条件