特性
- Drain Voltage Range 0.7V to 1.5V
- Controlled Load Discharge Rate
- Controlled Turn on Slew Rate
- Pb-Free/RoHS-compliant
- Halogen-Free
- 2mm x 2mm TDFN-8 Package
描述
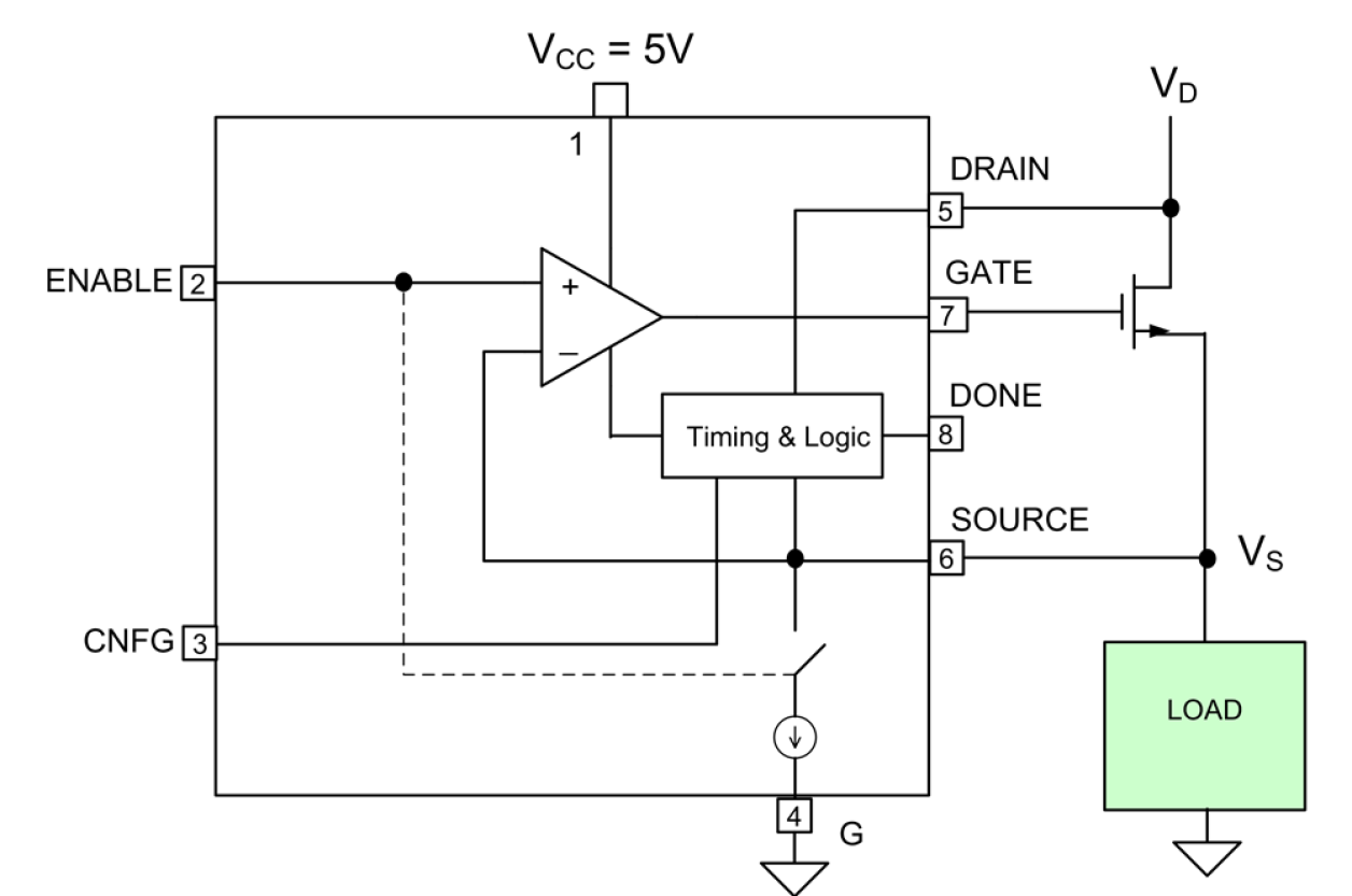
The SLG55031 is a low-voltage gate driver with an internal charge pump for a single N-Channel MOSFET. Soft switching 0.7V to 1.5V power rail.
产品参数
| 属性 | 值 |
|---|---|
| Supply Voltage Vcc Range | 5V |
| Input Voltage Range (V) | 0.7 - 1.5 |
| Number of Controlled Supplies (#) | 1 |
封装选项
| Pkg. Type | Pkg. Dimensions (mm) | Lead Count (#) | Pitch (mm) |
|---|---|---|---|
| TDFN-8 | 2 x 2 | 8 | 0.5 |
应用
- Low Transient Load Switching
- Personal computers and Servers
- Hot Plugging Applications
- Power Rail Switches
当前筛选条件