特性
- Fourth generation FemtoClock™ Next Generation (NG) technology
- Three differential HCSL outputs, one differential LVPECL and two single-ended LVCMOS/LVTTL outputs
- Crystal oscillator interface designed for a 25MHz, 12pF parallel resonant crystal
- CLK/nCLK input pair can accept the following differential input levels: LVPECL, LVDS, HCSL
- A 25MHz crystal generates output frequencies of: 100MHz, 50MHz and 25MHz
- VCO frequency: 2GHz
- RMS Phase Jitter @ 100MHz, (12kHz – 20MHz) using a 25MHz crystal: 0.36ps (maximum)
- Power supply noise rejection PSNR: -45dB (typical)
- PCI Express Gen 2 (5 Gb/s) jitter compliant
- Full 3.3V supply mode
- -40°C to 85°C ambient operating temperature
- Available in lead-free (RoHS 6) package
描述
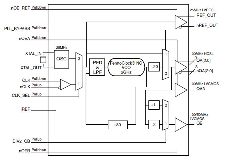
The 841N4830 is a 3 HCSL, 1 LVPECL and 2 LVCMOS output Synthesizer optimized to generate PCI Express reference clock frequencies. The device uses Renesas' fourth generation FemtoClock™ NG technology for synthesis of high clock frequency at very low phase noise. It provides low power consumption with good power supply noise rejection. Using a 25MHz, 12pF parallel resonant crystal, the following frequencies can be generated: 100MHz, 50MHz and 25MHz. Maximum rms phase jitter of 0.27ps, easily meets PCI Express jitter requirements. The 841N4830 is packaged in a small 32-pin VFQFN package.
产品参数
| 属性 | 值 |
|---|---|
| Outputs (#) | 6 |
| Output Type | LVCMOS, LVPECL, HCSL |
| Output Freq Range (MHz) | 25 - 100 |
| Inputs (#) | 2 |
| Input Type | Crystal, LVPECL, LVDS, HCSL |
| Phase Jitter Max RMS (ps) | 0.34 |
| Input Freq (MHz) | 25 - 25 |
| Output Banks (#) | 4 |
| Core Voltage (V) | 3.3 |
| Output Voltage (V) | 3.3 |
封装选项
| Pkg. Type | Pkg. Dimensions (mm) | Lead Count (#) | Pitch (mm) |
|---|---|---|---|
| VFQFPN | 5.0 x 5.0 x 0.9 | 32 | 0.5 |
当前筛选条件
加载中