跳转到主要内容
Programmable Timing Control Hub For Intel-Based Servers

封装信息

CAD 模型: View CAD Model
Pkg. Type: TSSOP
Pkg. Code: PAG56
Lead Count (#): 56
Pkg. Dimensions (mm): 14.0 x 6.1 x 1.0
Pitch (mm): 0.5

环境和出口类别

Pb (Lead) Free Yes
Moisture Sensitivity Level (MSL) 1
ECCN (US)
HTS (US)

产品属性

Pkg. Type TSSOP
Lead Count (#) 56
Pb (Lead) Free Yes
Carrier Type Tube
App Jitter Compliance PCIe Gen1, FBD
C-C Jitter Max P-P (ps) 50
Chipset Manufacturer Intel
Clock Spec. CK410B
Core Voltage (V) 3.3
Feedback Input No
Function Clock Generator
Input Freq (MHz) 14.318 - 14.318
Input Type Crystal
Inputs (#) 1
Length (mm) 14
MOQ 2006
Moisture Sensitivity Level (MSL) 1
Output Banks (#) 5
Output Freq Range (MHz) 14.318 - 400
Output Skew (ps) 50
Output Voltage (V) 3.3
Package Area (mm²) 85.4
Pb Free Category e3 Sn
Pitch (mm) 0.5
Pkg. Dimensions (mm) 14.0 x 6.1 x 1.0
Prog. Clock Yes
Prog. Interface SMBus
Qty. per Carrier (#) 34
Qty. per Reel (#) 0
Reference Output Yes
Requires Terms and Conditions Does not require acceptance of Terms and Conditions
Spread Spectrum Yes
Tape & Reel No
Temp. Range (°C) 0 to 70°C
Thickness (mm) 1
Width (mm) 6.1
已发布 No

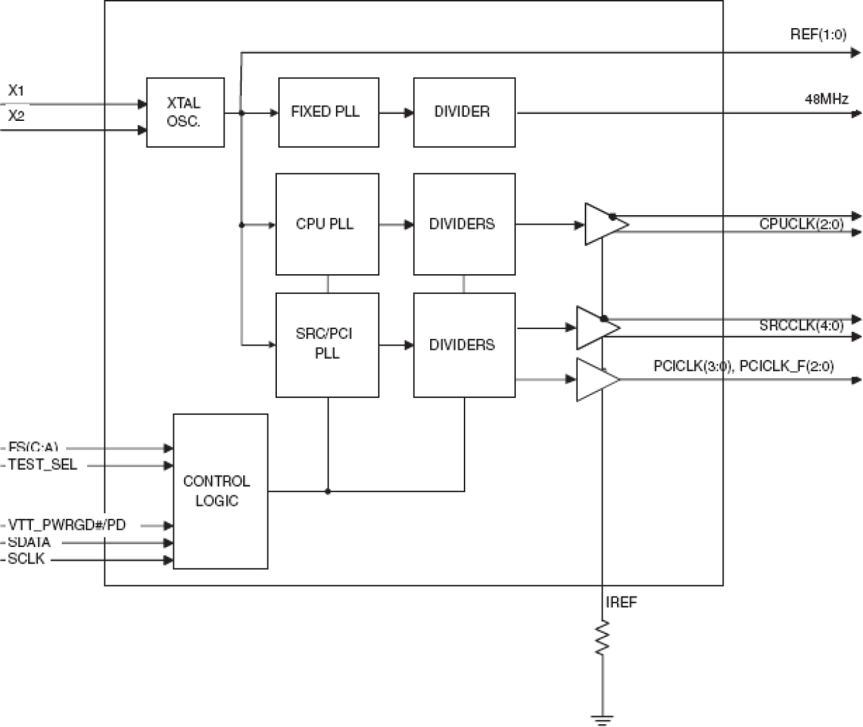
描述

932S401 is a main clock synthesizer for CK410-generation Intel server platforms. 932S401 is driven with a 14.318MHz crystal. It generates CPU outputs up to 400MHz and PCI-Express clocks at 100 or 200 MHz. The 48 MHz USB clock is an exact 48.000 MHz clock. The 932S401 generates all clocks with less the +/- 300 ppm error.