跳转到主要内容
瑞萨电子 (Renesas Electronics Corporation)

特性

  • Drives N-Channel MOSFET Half Bridge
  • SOIC, EPSOIC, QFN and DFN Package Options
  • SOIC, EPSOIC and DFN Packages Compliant with 100V Conductor Spacing Guidelines of IPC-2221
  • Pb-free Product Available (RoHS Compliant)
  • Bootstrap Supply Max Voltage to 114VDC
  • On-Chip 1Ω Bootstrap Diode
  • Fast Propagation Times for Multi-MHz Circuits
  • Drives 1000pF Load with Rise and Fall Times Typ. 10ns
  • TTL/CMOS Input Thresholds Increase Flexibility
  • Independent Inputs for Non-Half Bridge Topologies
  • No Start-Up Problems
  • Outputs Unaffected by Supply Glitches, HS Ringing Below Ground, or HS Slewing at High dv/dt
  • Low Power Consumption
  • Wide Supply Range
  • Supply Undervoltage Protection
  • 3Ω Output Driver Resistance
  • QFN/DFN Package:
    • Compliant to JEDEC PUB95 MO-220 QFN - Quad Flat No Leads - Package Outline
    • Near Chip Scale Package footprint, which improves PCB efficiency and has a thinner profile

描述

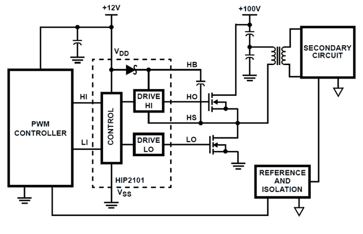
The HIP2101 is a high frequency, 100V Half Bridge N-Channel power MOSFET driver IC. It is equivalent to the HIP2100 with the added advantage of full TTL/CMOS compatible logic input pins. The low-side and high-side gate drivers are independently controlled and matched to 13ns. This gives users total control over dead time for specific power circuit topologies. Undervoltage protection on both the low-side and high-side supplies force the outputs low. An on-chip diode eliminates the discrete diode required with other driver ICs. A new level-shifter topology yields the low-power benefits of pulsed operation with the safety of DC operation. Unlike some competitors, the high-side output returns to its correct state after a momentary undervoltage of the high-side supply.

产品参数

属性
Bootstrap Supply Voltage (Max) (V)114
VBIAS (Max) (V)14
Peak Pull-up Current (A)2
Peak Pull-down Current (A)2
Turn-On Prop Delay (ns)25
Turn-Off Prop Delay (ns)25
Rise Time (μs)0.01
Fall Time10
Temp. Range (°C)-40 to +85°C
Input Logic Level3.3V/TTL
Qualification LevelStandard

封装选项

Pkg. TypePkg. Dimensions (mm)Lead Count (#)Pitch (mm)
DFN4.0 x 4.0 x 0.90120.5
QFN5.0 x 5.0 x 1.00160.8
SOICN4.9 x 3.9 x 0.0081.3
SOICN-EP4.9 x 3.9 x 0.0081.3

应用方框图

9-axis industrial motor control block diagram features an MPU with dual Arm Cortex-R52 and quad Arm Cortex-A55 cores and supports major industrial Ethernet protocols.
配备以太网的 6 轴和 9 轴工业电机控制
高精度高能效的 6 轴和 9 轴电机控制,专为机器人和工业应用设计。

其他应用

  • Telecom Half Bridge Power Supplies
  • Avionics DC/DC Converters
  • Two-Switch Forward Converters
  • Active Clamp Forward Converters

当前筛选条件