跳转到主要内容
瑞萨电子 (Renesas Electronics Corporation)

特性

  • High efficiency synchronous buck regulator with up to 97% efficiency
  • Power-good (PG) output with a 1ms delay
  • 2.8V to 5.5V supply voltage
  • 2% output accuracy over temperature, load, line
  • 3A output current
  • Start-up with prebiased output
  • Internal soft-start - 1ms
  • Soft-stop output discharge during disable
  • 35μA quiescent supply current in PFM mode
  • Selectable forced PWM mode and PFM mode
  • External synchronization up to 4MHz
  • Less than 1μA logic controlled shutdown current
  • 100% maximum duty cycle
  • Internal current mode compensation
  • Peak current limiting and hiccup mode short circuit protection
  • Over-temperature protection
  • Small 16 Ld 4mmx4mm QFN
  • Pb-free (RoHS compliant)
  • AEC-Q100 qualified

描述

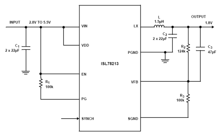
The ISL78213 is a high efficiency, monolithic, synchronous step-down DC/DC converter that can deliver up to 3A continuous output current from a 2. 8V to 5. 5V input supply. It uses a current control architecture to deliver very low duty cycle operation at high frequency with fast transient response and excellent loop stability. The ISL78213 integrates a pair of low ON-resistance P-Channel and N-Channel internal MOSFETs to maximize efficiency and minimize external component count. The 100% duty cycle operation allows less than 300mV dropout voltage at 3A output current. High 1MHz Pulse-Width Modulation (PWM) switching frequency, that can be synchronized up to 4MHz with an external clock, allows the use of small external components and SYNC input enables multiple ICs to synchronize out of phase to reduce ripple and eliminate beat frequencies. The ISL78213 can be configured for discontinuous or forced continuous operation at light load. Forced continuous operation reduces noise and RF interference while discontinuous mode provides high efficiency by reducing switching losses at light loads. Fault protection is provided by internal hiccup mode current limiting during short circuit and overcurrent conditions, an output overvoltage comparator and over-temperature monitor circuit. A power-good output voltage monitor indicates when the output is in regulation. The ISL78213 is offered in a space saving 4x4 QFN lead free package with exposed pad lead frames for low thermal resistance. The ISL78213 includes a pair of low ON-resistance P-Channel and N-Channel internal MOSFETs to maximize efficiency and minimize external component count. The 100% duty-cycle operation allows less than 300mV dropout voltage at 3A. The ISL78213 offers a 1ms Power-Good (PG) timer at power-up. When shut down, ISL78213 discharges the output capacitor. Other features include internal soft-start, internal compensation, overcurrent protection and thermal shutdown. The ISL78213 is offered in a 4mmx4mm 16 Ld QFN package with 1mm maximum height. The complete converter occupies less than 0. 4in2 area. The ISL78213 is AEC-Q100 qualified. The ISL78214 is rated for the automotive temperature range (-40°C to +105°C).

产品参数

属性
Topology [Rail 1]Buck
Outputs (#)1
Input Voltage (Min) [Rail 1] (V)2.8
Input Voltage (Max) [Rail 1] (V)5.5 - 5.5
Output Voltage (Min) [Rail 1] (V)0.8
Output Voltage (Max) [Rail 1] (V)5.5
Output Current (Max) [Rail 1] (A)3
Switching Frequency Range (Typical) (kHz)1000 - 1000
Control TypeCurrent Mode
Peak Efficiency (%)97
IQ [Rail 1] (µA)35
SYNCH CapabilityNo
Qualification LevelAutomotive
Temp. Range (°C)-40 to +105°C
Simulation Model AvailableN/A

封装选项

Pkg. TypePkg. Dimensions (mm)Lead Count (#)Pitch (mm)
QFN4.0 x 4.0 x 0.90160.7

应用方框图

Power Sequencer & I/O Expander for Printers (PPC/MFP) Block Diagram
打印机电源排序器和 I/O 扩展器(PPC 或 MFP)
基于 MCU 的电源定序器和 I/O 扩展器,适用于高性能 PPC 或 MFP 打印机。

其他应用

  • Automotive power
  • DC/DC POL modules
  • µC/µP, FPGA and DSP power

当前筛选条件