特性
- 3A High Efficiency Synchronous Buck Regulator with up to 95% Efficiency
- 2% Output Accuracy Over-Temperature/Load/Line
- Internal Digital Soft-Start - 1.5ms
- 6A Current Sharing Mode Operation
- External Synchronization up to 6MHz
- Internal Current Mode Compensation
- Peak Current Limiting and Hiccup Mode Short Circuit Protection
- Reverse Overcurrent Protection
描述
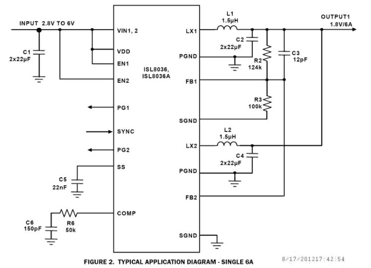
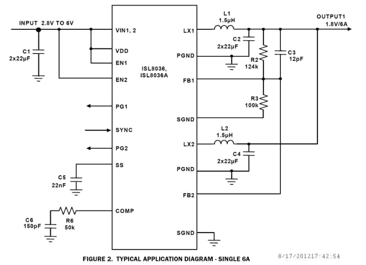
ISL8036, ISL8036A are integrated power controllers rated for dual 3A output current or current sharing operation with a 1MHz (ISL8036)/2. 5MHz (ISL8036A) step-down regulator, which is ideal for any low power low-voltage applications. The channels are 180° out-of-phase for input RMS current and EMI reduction. It is optimized for generating low output voltages down to 0. 8V each. The supply voltage range is from 2. 8V to 6V, allowing for the use of a single Li+ cell, three NiMH cells or a regulated 5V input. The two channels are 180° out-of-phase, and each one has a guaranteed minimum output current of 3A. They can be combined to form a single 6A output in the current sharing mode. While in current sharing, the interleaved PWM signals reduce input and output ripple. The ISL8036, ISL8036A includes a pair of low ON-resistance P-channel and N-channel internal MOSFETs to maximize efficiency and minimize external component count. 100% duty-cycle operation allows less than 250mV dropout voltage at 3A each. The ISL8036, ISL8036A offers an independent 1ms Power-good (PG) timer at power-up. When shutdown, ISL8036, ISL8036A discharges the output capacitor. Other features include internal digital soft-start, enable for power sequence, overcurrent protection, and thermal shutdown. The ISL8036, ISL8036A is offered in a 24 Ld 4mmx4mm QFN package with 1mm maximum height. The complete converter occupies less than 1. 5cm2 area.
产品参数
| 属性 | 值 |
|---|---|
| Topology [Rail 1] | Buck |
| Outputs (#) | 2 |
| Input Voltage (Min) [Rail 1] (V) | 2.85 |
| Input Voltage (Max) [Rail 1] (V) | 6 - 6 |
| Output Voltage (Min) [Rail 1] (V) | 0.8 |
| Output Voltage (Max) [Rail 1] (V) | 6 |
| Output Current (Max) [Rail 1] (A) | 3 |
| Switching Frequency Range (Typical) (kHz) | 2500 - 2500 |
| Control Type | Current Mode |
| Peak Efficiency (%) | 95 |
| IQ [Rail 1] (µA) | 15000 |
| SYNCH Capability | Yes |
| Qualification Level | Standard |
| Temp. Range (°C) | -40 to +85°C |
| Simulation Model Available | iSim |
封装选项
| Pkg. Type | Pkg. Dimensions (mm) | Lead Count (#) | Pitch (mm) |
|---|---|---|---|
| QFN | 4.0 x 4.0 x 0.90 | 24 | 0.5 |
应用方框图
| 打印机电源排序器和 I/O 扩展器(PPC 或 MFP) 基于 MCU 的电源定序器和 I/O 扩展器,适用于高性能 PPC 或 MFP 打印机。 |
其他应用
- DC/DC POL Modules
- µC/µP, FPGA and DSP Power
- Plug-in DC/DC Modules for Routers and Switchers
- Test and Measurement Systems
- Li-ion Battery Power Devices
- Bar Code Reader
当前筛选条件