特性
- Meets DoE external power supply regulation and the EU's CoC Version 5, Tier 2
- Less than 50mW no-load power consumption
 
 - High output power capable - Range of 15W to 40W
 - Low 6µA start-up current
 - Selectable voltage offset compensation for voltage loss in cables and connectors (5 options)
- Selectable via single resistor to ground
 
 - PrimAccurate™ - Primary-side control, no optocoupler needed
 - Intrinsically low noise solution - No audible noise over entire operating range
 - Adaptive multi-mode PWM/PFM control for optimal efficiency across load range
 - EZ-EMI™ design to easily meet global EMI specifications
 - Fast dynamic load regulation
 - Fully protected from fault conditions
- Overvoltage/Over-temperature protection (latch option)
 - Output overvoltage and overcurrent
 - Input undervoltage protection
 - Sense-resistor short circuit protection
 
 
描述
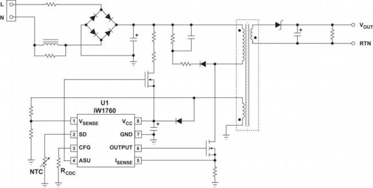
The iW1760 is a high-performance AC/DC controller designed to drive an external power N-channel MOSFET in PWM flyback power supplies. With output power capability ranging from 15W to 40W, the iW1760 is ideal for universal-input wall adapters in portable electronics and power supplies for consumer electronics.
The iW1760 meets the US DoE’s external power supply standard and the EU’s Code of Conduct, Version 5, Tier 2 standard by offering no-load power consumption of <50mW while complying with active mode minimum efficiency requirements. Additional features include Renesas' proprietary EZ-EMI™ technology, five selectable cable and connector voltage drop compensation voltages and robust operation with full protection from overvoltage and over-temperature with the option to latch the off-state or automatically reset.
For lower output ripple or new designs, see the iW1760B 45W AC/DC off-line controller for power adapters page.
产品参数
| 属性 | 值 | 
|---|---|
| Topology Characteristic | Flyback | 
| Control Mode | Primary-Side Regulation Peak Current Mode DCM | 
| UVLO Rising (V) | 12 | 
| UVLO Falling (V) | 6.5 | 
| VBIAS (Max) (V) | 16 | 
| PWMs (#) | 1 | 
| FET Driver Output Current (Max) (A) | 0.75 | 
| Switching Frequency (KHz) | 79 - 79 | 
| Controller / Integrated | Controller | 
| Temp. Range (°C) | -40 to +125°C | 
| Qualification Level | Standard | 
封装选项
| Pkg. Type | Lead Count (#) | Pitch (mm) | 
|---|---|---|
| SOIC-8 | 8 | 1.27 | 
应用
- Power adapters for portable electronics
 - Rapid Charge™ enabled adapters
 - Consumer electronics power supplies
 - Linear AC/DC power supply replacement
 
当前筛选条件