| CAD 模型: | View CAD Model |
| Pkg. Type: | SOT23-6L |
| Pkg. Code: | |
| Lead Count (#): | 6 |
| Pkg. Dimensions (mm): | |
| Pitch (mm): | 0.95 |
| Moisture Sensitivity Level (MSL) | 1 |
| Pb (Lead) Free | Yes |
| ECCN (US) | EAR99 |
| HTS (US) | 8542.39.0090 |
| Pkg. Type | SOT23-6L |
| Lead Count (#) | 6 |
| Carrier Type | Tape & Reel |
| Moisture Sensitivity Level (MSL) | 1 |
| Pb (Lead) Free | Yes |
| Temp. Range (°C) | -40 to +125°C |
| Advanced Features | Cable Fault Protection, PrimAccurate |
| Application | Adapters, Chargers, In-Wall Power Outlets, Networking, PSUs |
| Control Mode | Peak Current Mode DCM/CCM |
| Controller / Integrated | Controller |
| FET Driver Output Current (Max) (A) | 1 |
| No-Load Operating Current | 5 |
| Output Power Max (W) | 63 |
| PWMs (#) | 1 |
| Parametric Category | Flyback & Forward Controllers |
| Pitch (mm) | 0.95 |
| Qty. per Reel (#) | 3000 |
| Qualification Level | Standard |
| Switching Frequency (KHz) | 70 - 130 |
| Topology Characteristic | Quasi-Resonant |
| UVLO Falling (V) | 7.5 |
| UVLO Rising (V) | 15 |
| VBIAS (Max) (V) | 40 |
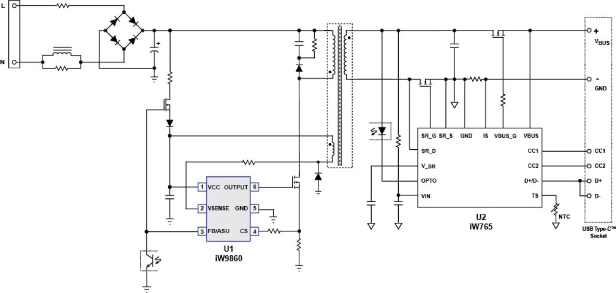
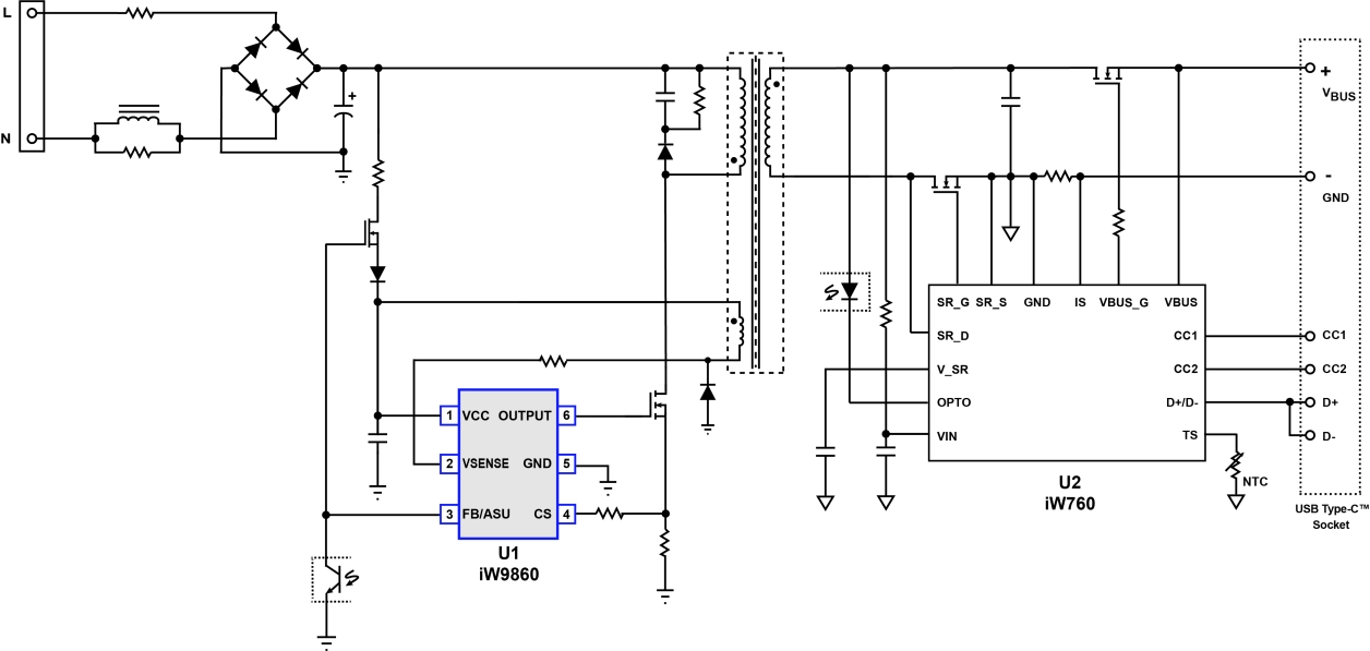
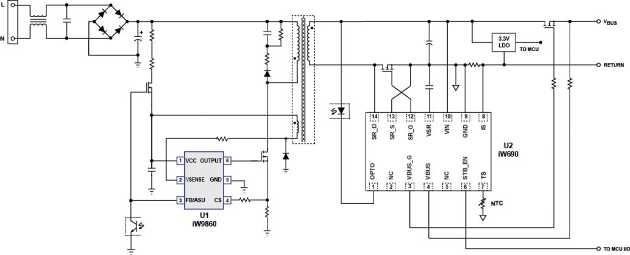
The iW9860 digital AC/DC controller integrates Renesas’ patented quasi-resonant (QR) valley mode switching technology with both CCM and DCM operation to enable light-weight, low-cost and easily portable Zero Standby Power RapidCharge™ power supplies for smartphones, tablets, portable electronics products, monitors, TVs, and home appliances.
The iW9860 supports USB Power Delivery 3.0 with PPS at output powers up to 63W when paired with Renesas’ iW760 secondary-side IC, which integrates fast charge protocol support, USB Type-C® control and synchronous rectification FET control. The iW9860 also pairs with the iW765 for USB PD 3.1 applications to 100W, and pairs with the iW780 for USB PD 3.1 EPR for single- and multi-port adapters up to 140W. It also works with the iW690 for fixed voltage, zero standby power supply applications to 140W.
Using proprietary intelligent power-saving technology, the iW9860 and one of the compatible secondary-side controllers enables Zero Standby power fast charging power supplies that consume less than 5mW no-load standby power, ideal for adapters and chargers or any device that is left continuously connected to AC mains.
The iW9860 further reduces the total power supply BOM count and system cost by integrating innovative gate driving and EMI reduction technologies, resulting in very low EMI power supplies using a minimum of external components. The iW9860’s adaptive QR mode also allows the use of smaller passive components, further reducing the overall BOM cost.
For the lowest total BOM count and < 20mW standby power, please see the iW9861.