| Pkg. Type: | TQFP |
| Pkg. Code: | PRG48 |
| Lead Count (#): | 48 |
| Pkg. Dimensions (mm): | 7.0 x 7.0 x 1.4 |
| Pitch (mm): | 0.5 |
| Pb (Lead) Free | Yes |
| ECCN (US) | EAR99 |
| HTS (US) | 8542.39.0090 |
| Moisture Sensitivity Level (MSL) | 3 |
| Pkg. Type | TQFP |
| Lead Count (#) | 48 |
| Pb (Lead) Free | Yes |
| Carrier Type | Tray |
| Advanced Features | Programmable Clock |
| C-C Jitter Max P-P (ps) | 30 |
| Core Voltage (V) | 3.3 |
| Divider Value | 2, 4, 6, 8, 12, 16, 32 |
| Feedback Divider | 1 - 1023 |
| Feedback Input | No |
| Input Freq (MHz) | 15 - 20 |
| Input Type | Crystal, LVCMOS |
| Inputs (#) | 2 |
| Length (mm) | 7 |
| MOQ | 250 |
| Moisture Sensitivity Level (MSL) | 3 |
| Output Banks (#) | 2 |
| Output Freq Range (MHz) | 42.5 - 1428 |
| Output Signaling | LVPECL |
| Output Type | LVPECL |
| Output Voltage (V) | 3.3 |
| Outputs (#) | 2 |
| Package Area (mm²) | 49 |
| Pb Free Category | e3 Sn |
| Period Jitter Max P-P (ps) | 29 |
| Pitch (mm) | 0.5 |
| Pkg. Dimensions (mm) | 7.0 x 7.0 x 1.4 |
| Prog. Clock | Yes |
| Prog. Interface | I2C, Parallel |
| Qty. per Carrier (#) | 250 |
| Qty. per Reel (#) | 0 |
| Requires Terms and Conditions | Does not require acceptance of Terms and Conditions |
| Tape & Reel | No |
| Temp. Range (°C) | 0 to 70°C |
| Thickness (mm) | 1.4 |
| VCO Max Freq (MHz) | 2856 |
| VCO Min Freq (MHz) | 1360 |
| Width (mm) | 7 |
| Xtal Freq (KHz) | 15 - 20 |
| Xtal Inputs (#) | 1 |
| 已发布 | No |
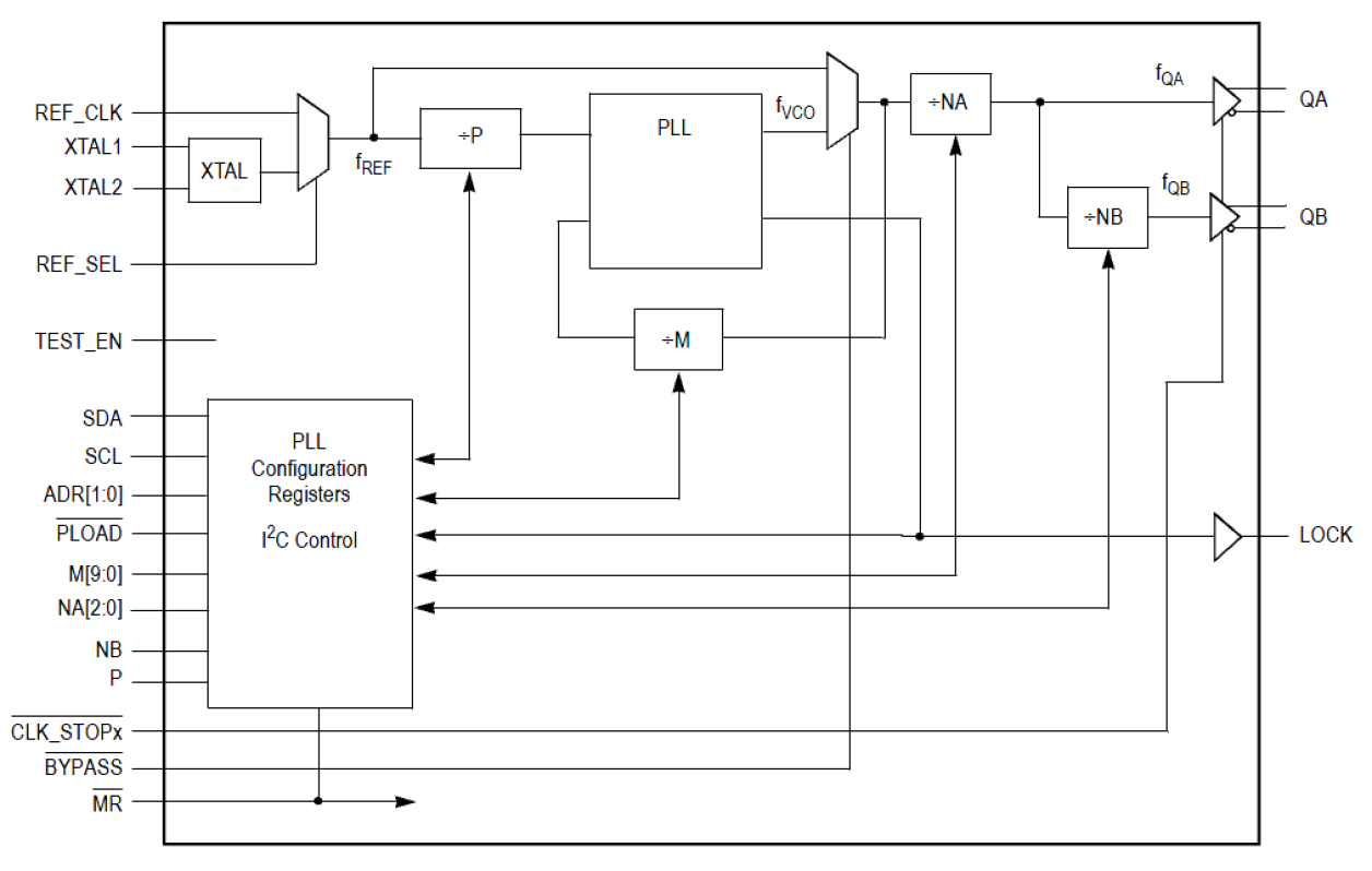
The MPC92433 is a 3.3 V compatible, PLL based clock synthesizer targeted for high performance clock generation in mid-range to high-performance telecom, networking, and computing applications. With output frequencies from 42.50 MHz to 1428 MHz and the support of two differential PECL output signals, the device meets the needs of the most demanding clock applications. Features