跳转到主要内容

特性

  • Input Voltage Range: 2.7V to 5.5V
  • Max Output Current: 2A
  • Max dropout voltage: 567mV at 2A and 3.3 VOUT
  • Low RMS output noise: 6.5μVRMS (10Hz to 100kHz)
  • Two Output Voltage Configurations
  • High PSRR
  • Output Voltage Accuracy ±1.75% over line, load,and temperature
  • Fast startup: 200μs at VHEADROOM = 3.7V
  • Typical shutdown current: 200nA at +125°C
  • Overvoltage indication, and overcurrent and over-temperature fault protection

描述

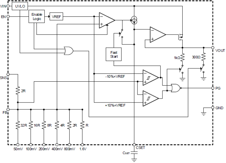
The RAA214023 is an ultra low-noise, high-PSRR, low-dropout voltage regulator. The LDO operates from an input voltage range of 2.7V to 5.5V and can source a maximum 2A load. The output voltage can be programmed from 0.8V to 3.95V by means of the PCB layout, eliminating the need for traditional external feedback resistors. To extend the output voltage range up to 5.5V-VDROPOUT external feedback resistors can still be used. RAA214023 is pin-to-pin compatible with TPS7A83 family.

产品参数

属性
Input Voltage (Min) (V)2.7
Input Voltage (Max) (V)5.5
Output Voltage (Min) (V)0.8
Output Voltage (Max) (V)5
Output Current 1 (Max) (A)2
Drop Out Voltage (Typical)560mV
Fixed Output Voltage OptionYes
PSRR (db)60
Quiescent Current195
Noise (10Hz to 100kHz) (μVrms)6.5
Qualification LevelStandard

封装选项

Pkg. TypePkg. Dimensions (mm)Lead Count (#)Pitch (mm)
QFN5.0 x 5.0 x 0.90200.7
QFN3.5 x 3.5 x 0.90200.5

应用方框图

Block diagram of the scalable HMI design for household appliances enables interaction through capacitive touch, voice commands, and wireless connectivity via Wi-Fi or Bluetooth LE.
适用于家用电器的先进低功耗无线 HMI
配备 Wi-Fi 6 和蓝牙 5.1 的先进低功耗 HMI 可实现无缝智能家电控制。
Block diagram featuring Feather carrier board with 1GHz Arm Cortex-A55 MPU.
Arm Cortex-A55 MPU Feather SoM
开源友好的 Feather SoM 配备 1GHz Arm Cortex-A55 功能和多种连接方式。
Interactive block diagram featuring Feather SoM with 480MHz Arm Cortex-M85 MCU.
Arm Cortex-M85 MCU Feather 系统级模块
小型但强大的瑞萨 Cortex-M85 系统级模块,用于高效、适应性强的物联网和自动化解决方案。
High throughput Wi-Fi 6 router block diagram features two concurrent dual-band Wi-Fi 6 radios with 4T4R architecture and supports 802.11 a/b/g/n/ac standards.
高吞吐率 Wi-Fi 6 路由器
使用由瑞萨电子提供支持的高级 Wi-Fi 6 路由器,体验丝滑、高速的连接。

其他应用

  • High Speed Analog: VCO, ADC, DAC, LVDS
  • Clock and Timing
  • RF and Wireless
  • IoT and Smart Utilities
  • 4G and 5G Telecom

当前筛选条件