跳转到主要内容
瑞萨电子 (Renesas Electronics Corporation)

特性

  • 超低待机功率 (< 10mW)
  • 无可听噪声
  • 低静态电流 (< 100μA)
  • 输出电压低至 3.3V
  • 频率抖动带来低 EMI
  • 可选择 5 Ld TSOT23、7 Ld SOIC 和 8 Ld SOIC 封装
  • 可编程 PFM 允许优化 COUT,以满足各种备用电源需求
  • 保护功能:短路保护 (SCP)、过载保护 (OLP)、开反馈保护、超温保护 (OTP)

描述

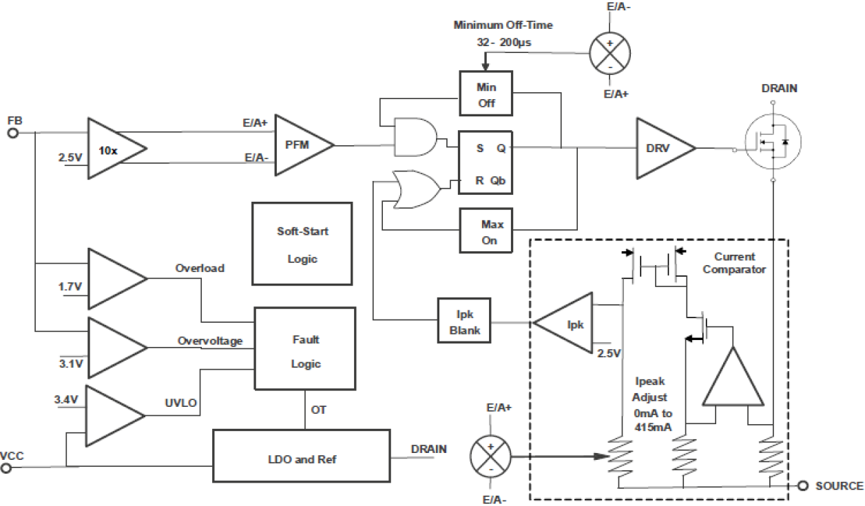
RAA223011 是一款具有超低待机功率的通用的输入 AC/DC 开关稳压器,具备 700V 集成 MOSFET,可提供高达 5W 的输出功率。 它支持低至 3.3V 的输出电压。 对于更高的功率,请使用 RAA223021 设备,而对于低成本的小功率解决方案 (<2W),则请使用 RAA223012 设备。

RAA223011 将恒关时间控制与脉冲调频 (PFM) 相结合,用于轻负载操作。 恒关时间控制开关频率比可听频率高出约 30kHz。 PFM 消除了任何潜在的可听噪声,同时提供了卓越的轻负载效率和超低功耗(空载时 < 10mW)。 效率高达 80%。 内置的频率抖动进一步降低了 EMI 噪声频谱。

RAA223011 还具有输入功率不足保护功能,可防止输入电路在低输入电压下的过电流,并在输出故障条件(如短路、过载和开路反馈)下进行打嗝保护。

RAA223011 采用 5 Ld TSOT23、7 Ld SOIC 和 8 Ld SOIC 封装。

产品参数

属性
Output Power Max (W)5
TopologyNon-isolated buck | Isolated Flyback
AC Input Voltage (Min) (V)20
AC Input Voltage (Max) (V)305
DC Output Voltage (Min) (V)3.3
DC Output Voltage (Max) (V)54
Switching Frequency (KHz)30 - 30
Control TypeConstant off-time PFM
RDS (ON) (Ohms)14.5
ISW (Typical) (mA)520
Temp. Range (°C)-40 to +125°C

封装选项

Pkg. TypePkg. Dimensions (mm)Lead Count (#)Pitch (mm)
SOICN8.7 x 3.9 x 0.0071.3
SOICN4.9 x 3.9 x 0.0081.3
TSOT2.9 x 1.6 x 0.0051

应用方框图

Interactive block diagram of the smart touch panel system features an ultra-low power MCU, air quality, temperature, thermopile sensors and touch control.
智能触摸面板
搭载低功耗 MCU 的智能触摸面板可实时监测空气质量与温度数据,并支持触摸控制。
Toaster, Grill, Kettle with Digital Control Block Diagram
数字控制烤面包机/电热水壶/电烤盘系统
本系统通过直观的触控键和显示屏实现更快、更精确的烹饪。
Corded Stand Blender with Digital Controls Block Diagram
有线台式搅拌机(数字控制版)
智能搅拌系统,搭载集成 MCU 芯片,提供直观用户界面与高效电机控制。
High-end Ki wireless power receiver system with GUI block diagram features a TFT‑based capacitive touch interface, with integrated Bluetooth LE or Wi‑Fi.
Ki 无线电源接收器系统(Rx)
高效 Ki 接收器利用集成 NFC 实现无线电力转换,使电器能够以可靠、紧凑、免电缆的方式运行。
High Efficiency 140W USB-C Power Supply Block Diagram
高效ZVS 140W USB-C电源
140W USB-C 电源,支持 SuperGaN、自适应 ZVS、智能 PFC,以及 28V/5A 的高效。
Digital Power Conversion with Totem Pole Interleaved PFC Block Diagram
带图腾柱交错式 PFC 的数字电源
采用图腾柱 PFC 和 LLC 谐振 DC/DC 转换器的高效电源平台。
Block diagram of the smart BLDC ceiling fan features a high-performance motor control and PFC block powered by the MCU and Bluetooth LE connectivity.
带 PFC 的智能 BLDC 吊扇
智能吊扇通过无传感器矢量控制和远程 Wi-Fi/蓝牙低功耗运作提高空气质量。
Capacitive Touch Wall Switch Block Diagram
电容式触摸壁装开关
电容式触摸壁装开关具有智能功能,能效高,支持蓝牙控制。
Smart Range Hood Block Diagram
智能抽油烟机
增强的触摸控制和先进的 MCU 为智能抽油烟机提供卓越的功能和创新。
Industrial CAN Sensor Network Block Diagram
工业 CAN 传感器网络
带 Arm Cortex-M23 MCU 的工业 CAN 网络可确保通信安全可靠,性能强大。

其他应用

  • 家用电器
  • 家庭自动化、物联网和传感器
  • 计量和工业控制
  • 偏置电源

当前筛选条件