跳转到主要内容
瑞萨电子 (Renesas Electronics Corporation)

特性

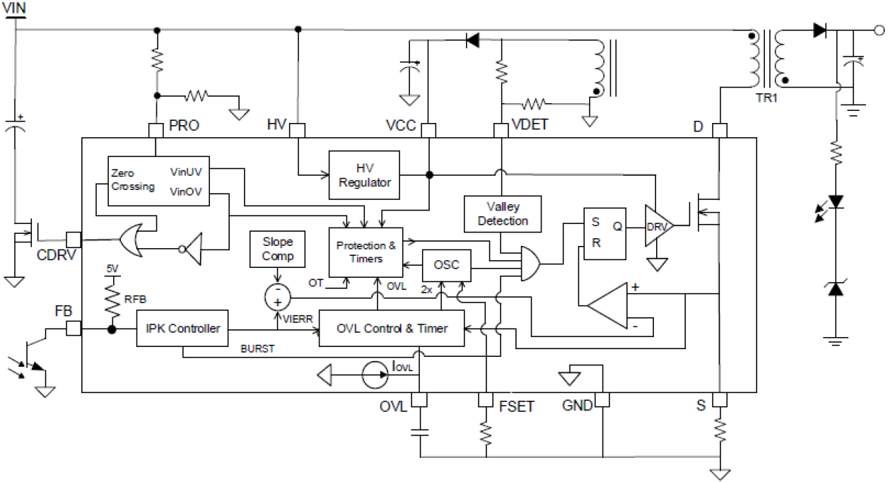
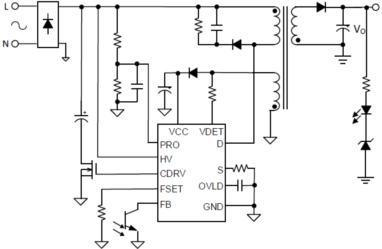
  • 具有 900V 10Ω MOSFET 的反激式稳压器
  • 单个 400V 输入电容,输入电压高达 450VAC
  • 重负载运行的频率倍增(高达 12W),可编程持续时间 < 100ms
  • 谷底开关,降低开关损耗
  • 可编程恒频 DCM 操作(建议范围 50kHz ~100kHz)
  • 轻负载时的突发模式操作
  • 保护特性:短路保护(SCP)、过载保护(OLP)、输入欠压锁定(VinUV)、输入过压保护(OVP)、VCC 过压保护(VccOV)、VCC 欠压锁定(VccUV)和过温保护(OTP)

描述

RAA223181 是一款集成了 900V MOSFET 的离线反激式稳压器,专为智能电表电源和其他通用隔离电源的高输入电压和高可靠性应用而设计。

产品参数

属性
Topology CharacteristicFlyback or Forward (two switch)
Control ModeDCM
UVLO Rising (V)12
UVLO Falling (V)5.5
VBIAS (Max) (V)18
PWMs (#)1
Output Power Max (W)12
Switching Frequency (KHz)50 - 100
Controller / IntegratedIntegrated
Advanced FeaturesCapSaver, Peak Power
Temp. Range (°C)-40 to +125°C
Qualification LevelStandard

封装选项

Pkg. TypePkg. Dimensions (mm)Lead Count (#)Pitch (mm)
SOICN9.9 x 3.9 x 1.25131.3

应用方框图

The block diagram of the 500W onboard battery charger for two-wheeler EV features 650V GaN FETs and an MCU that enables CAN communication.
适用于两轮电动车的 500W 车载电池充电器
具有 GaN FET 和 MCU 的高效 AC/DC 电池充电器,用于进行 CAN 通信和保护电池健康。
Residential AFCI Circuit Breaker Block Diagram
住宅 AFCI 跳闸断路器
带有 Wi-Fi 和 AI 功能的 AFCI 跳闸断路器系统通过检测电弧防止火灾发生。
Smart Thermostat Block Diagram
智能恒温器
物联网智能恒温器具有远程监测功能,能效出色,支持快速原型开发工具。
High-Power 10.5kW Motor Control Block Diagram
10.5kW 大功率电机控制
大功率电机控制系统可支持 10.5kW,并具有高效 MCU 管理功能和灵活连接方式。
Robot vacuum cleaner Interactive block diagram supports camera-based SLAM and includes safe motor drive technology for reliable cleaning.
扫地机器人
这款智能扫地机器人具有环境映射、防跌落、障碍物检测、自动充电、应用程序控制等功能。
Heat pump control system block diagram features a dedicated motor control MCU, power line communication and Wi-Fi modules.
热泵控制系统
该热泵系统具有电机控制 MCU、PLC 和 Wi-Fi 连接功能,可实现最佳性能。
400V/2kW Synchronous Motor Controller with HMI Controller Block Diagram
400V/2kW 同步电机控制器,带 HMI 控制器
400V/2kW 同步电机控制器与工业 HMI 控制器和 AC/DC 电源配对。
Pure Sine Wave Home Inverter with BMS Block Diagram
带 BMS 的纯正弦波家用逆变器
高性能正弦波家用逆变器系统可提供稳定的电力、降低成本并确保灵活性。
Energy-Efficient Single-Burner Induction Cooktop Block Diagram
高效电磁加热器
高效感应技术,可实现快速、均匀的加热,具有节能功能。
Battery Formation and Testing System Block Diagram
电池化成和测试系统
瑞萨电子的 32 位 MCU 可实现双向电源转换、精确的电池测量和控制。

其他应用

  • 智能电表
  • 大型家电
  • 行业控制

当前筛选条件