跳转到主要内容
瑞萨电子 (Renesas Electronics Corporation)

特性

  • Maximum dropout: 250mV at 4A with BIAS
  • Output voltage accuracy: ±1%
  • Ultra-low output noise: 7µVRMS
  • Input voltage range:
    • Without BIAS: 1.4V to 6.5V
    • With BIAS: 1.1V to 6.5V
  • Output voltage range:
    • Using PCB layout and voltage set pins: 0.5V to 2.075V
      • External FB resistors: 0.5V to 5.1V

描述

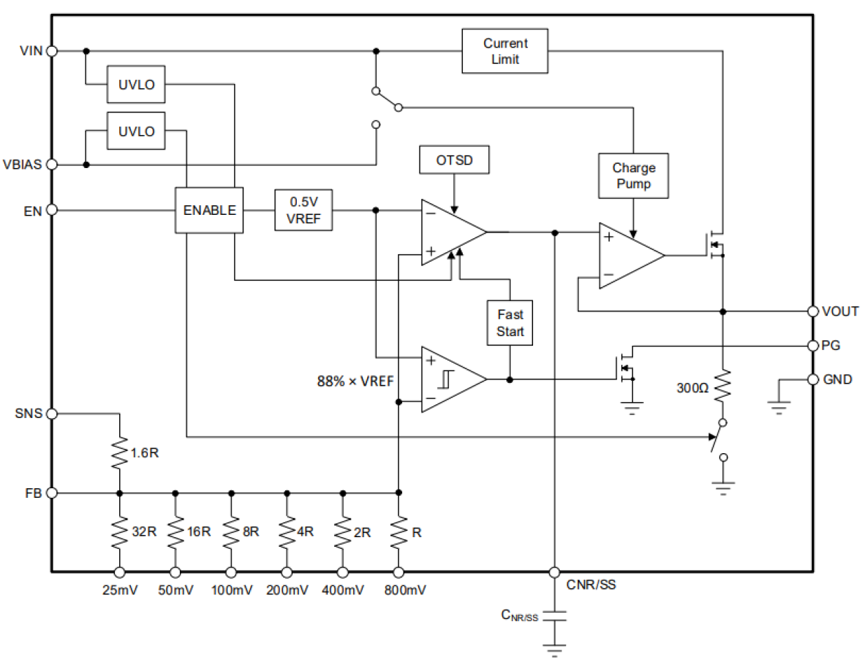
The RRP51045 is an ultra-low noise, high PSRR, low dropout regulator capable of sourcing up to 4A of load current with only 250mV dropout voltage. It operates from an input voltage of 1.1V for extremely low voltage applications to 6.5V.

The LDO output voltage can be programmed from 0.5V to 2.075V using voltage setting pins on the IC in 25mV steps, eliminating the need for traditional external feedback resistors and saving PCB space. External feedback resistors can still be used for higher output voltage applications, allowing the output voltage to be programmed anywhere from 0.5V to 5.1V.

产品参数

属性
Input Voltage (Min) (V)1.1
Input Voltage (Max) (V)6.5
Output Voltage (Min) (V)0.5
Output Voltage (Max) (V)2.075
Output Current 1 (Max) (A)3
Output Current 2 (Max) (A)3
Drop Out Voltage (Typical)180 mV@ 3A
Fixed Output Voltage OptionNo
PSRR (db)75
Noise (10Hz to 100kHz) (μVrms)7
Qualification LevelNon-automotive

封装选项

Pkg. TypePkg. Dimensions (mm)Lead Count (#)Pitch (mm)
QFN3.5 x 3.5 x 0.90200.5

产品对比

RRP51045RAA214020RAA214023
Input Voltage (Max) (V)6.55.55.5
Output Current 1 (Max) (A)322
Noise (10Hz to 100kHz) (μVrms)75.76.5

应用方框图

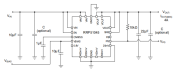
Intraoral camera block diagram features an MCU with ultra‑low power Wi-Fi and Bluetooth Low Energy connectivity modules.
Intraoral Camera
Portable Wi‑Fi intraoral camera for real‑time imaging, documentation, and patient guidance.

其他应用

  • Sensor, imaging, and radar
  • Test and measurement
  • Instrumentation, medical, and audio
  • RF power supplies

当前筛选条件