当前筛选条件
评估板和套件
EBC10293 有效
240W USB PD 3.2 EPR 评估板
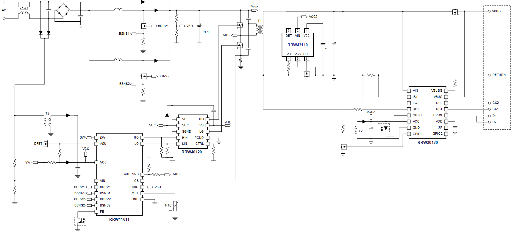
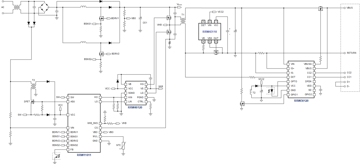
EBC10293 是一款 240W 半波 LLC(HWLLC)USB PD 3.2 评估板,搭载 RRW11011 HWLLC 与 PFC 组合控制器,构成完整的交流转 USB‑C 供电架构。 基于 GaN 的开关器件与 PD 3.2 控制器相结合,实现了 5V 至 48V 的可调输出电平,专为 EPR 级别的 USB-C® 评估应用而设计。 该评估板提供了一个紧凑的大功率平台,可用于在宽负载范围内验证 PD 协议行为、电压切换过程以及系统响应性能。
