跳转到主要内容
瑞萨电子 (Renesas Electronics Corporation)

特性

  • 600V HS/LS driver with 150mA @ 12V output optimized for SuperGaN FETs and MOSFETs
  • ±50V/ns common‑mode transient immunity (CMTI)
  • Ultra‑low power consumption
  • Switching frequency up to 500kHz
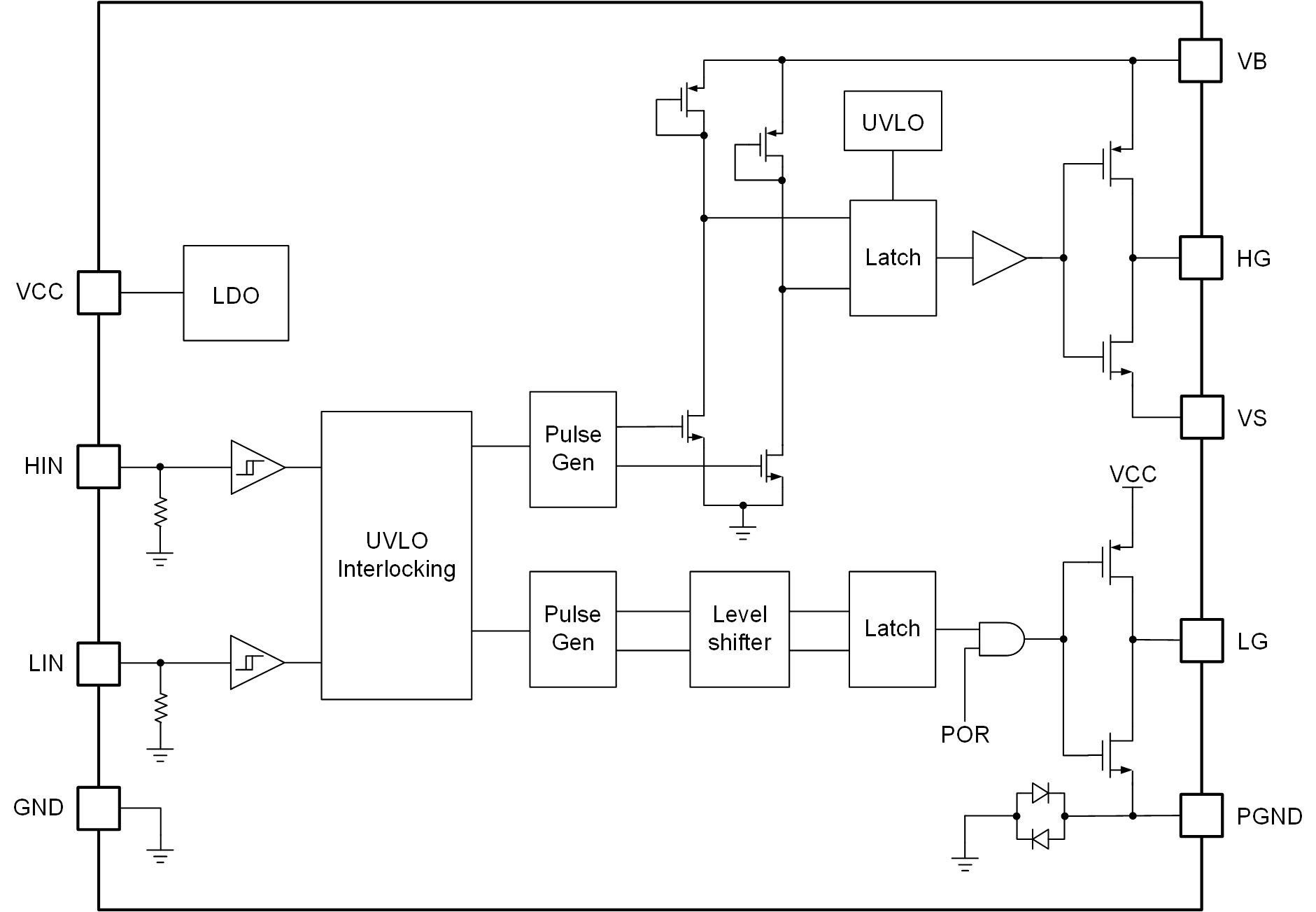
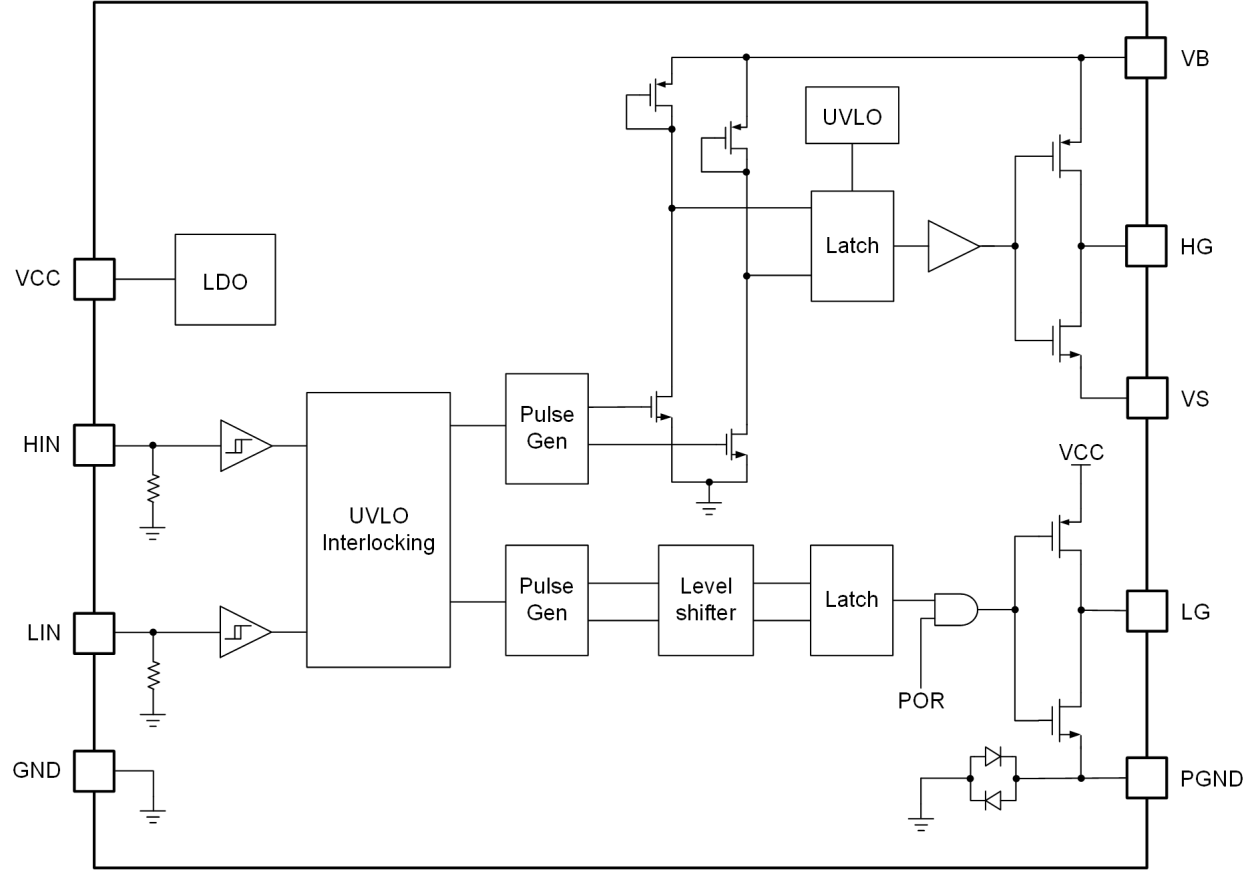
  • Interlocking function for shoot‑through protection
  • UVLO protection for both channels

描述

The RRW40120 is a high‑voltage, high‑frequency gate driver for high‑side (HS) and low‑side (LS) switching devices optimized for Renesas SuperGaN® FETs and conventional power MOSFETs. The device integrates independent HS and LS drivers with separate input signals for maximum control flexibility. Both channels operate independently with matched propagation delay to support precise timing in high‑performance power‑conversion systems.

The RRW40120 is suitable for circuits requiring coordinated HS and LS switching in topologies such as LLC, active‑clamp flyback, full‑bridge, inverter, and various flyback, forward, and resonant converter designs.

The device accepts CMOS/TTL‑compatible control signals for straightforward interfacing with a wide range of controllers and microcontrollers. It also includes under‑voltage lockout (UVLO) and interlocking protection to ensure reliable operation.

产品参数

属性
Bootstrap Supply Voltage (Max) (V)600
VBIAS (Max) (V)7.7
Peak Pull-up Current (A)0.15
Peak Pull-down Current (A)1
Turn-On Prop Delay (ns)50
Turn-Off Prop Delay (ns)50
Rise Time (μs)50
Fall Time10
Temp. Range (°C)-40 to +125°C
Input Logic Level5V
Qualification LevelStandard

封装选项

Pkg. TypePkg. Dimensions (mm)Lead Count (#)Pitch (mm)
SOIC-148.75 x 6.20 x 1.75141.27

应用方框图

Compact AC/DC adapter block diagram leverages GaN FETs to deliver 240W of output power and provides a stable 20V/12A DC output across a global AC input range.
240W AC/DC 电源适配器
紧凑型 240W GaN AC/DC 适配器,为高性能系统提供高效稳定的电源。
Power‑efficient AC/DC adapter block diagram leverages GaN FETs to deliver 270W of power from a wide AC input range and provides an adjustable constant‑voltage DC output.
270W AC/DC 电源适配器
高效 270W GaN AC/DC 适配器,具有宽输入范围和可调直流输出。
The block diagram of the lighting power and control platform leverages GaN FETs to deliver 300W of power from a wide AC input range.
300W 照明功率和控制平台
采用 GaN 技术的 300W 功率平台为多样化应用场景提供高效的可调光照明解决方案。
The AC/DC adapter block diagram features a zero‑voltage switching controller and SuperGaN FETs, and the design is compliant with USB PD EPR, delivering 240 W output.
240W USB PD AC/DC 适配器
高效 240W AC/DC 适配器,配备 USB PD 3.2 EPR 输出接口。

其他应用

  • Rapid‑Charging AC/DC Adapters
  • TV Power
  • Power Tools
  • SSL Applications
  • Motor Control

当前筛选条件