当前筛选条件
DC/DC 升压转换器和蜂鸣器驱动器参考设计
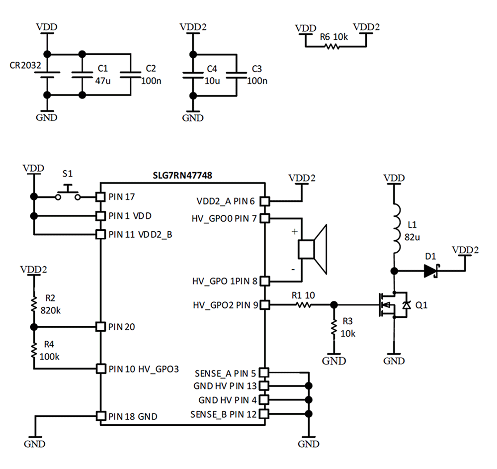
瑞萨电子的DC/DC 升压和蜂鸣器驱动器参考设计 - SLG7RN47748 将升压转换器和压电蜂鸣器驱动器集成至一个紧凑的解决方案中,充分展现了 HVPAK™ 混合信号 IC 的多功能性。 该设计可将 3V 纽扣电池的电压提升至约 9.5V,并驱动 1kHz 蜂鸣器发出短促警报。 该器件专为提高效率而设计,工作模式下电流约 8.5mA,睡眠模式下电流小于 50nA,具有软启动功能以限制励磁涌流,并配备欠压保护机制确保运行可靠性。 该设计占用空间小、功耗低、性能稳定,非常适合电池供电的提示类设备。
