跳转到主要内容

特性

  • Built-in charge pump
  • 3.3V compatible logic interface
  • Low standby current
  • Short circuit protection
    • Shutdown by over current detection
    • Shutdown by over temperature detection
  • Support cranking operation
  • Built-in diagnostic function
    • Proportional load current sensing(with highly accurate current detection function)
    • Defined fault signal in case of abnormal load condition
  • Reverse battery protection by self-turn ON
  • Loss of ground protection
  • Under voltage lock out
  • AEC Qualified
  • RoHS compliant
  • Product Spec.
    • Nch/Pch: Nch
    • Automotive: YES
    • Package Type.: TO252-7
    • Type: High side
    • Channels: 1
    • RON (mohm) typ. @ Tj = 25 °C: 2.3
    • RON (mohm) max. @ Tj = 25 °C: 3.0
    • RON (mohm) max. @ Tj = 150 °C: 4.8
    • Vcc (V) min.: 4.5
    • Vcc (V) max.: 28
    • Vload dump (V): 35
    • IL 1 (SC) (A): 110
    • Tch (°C) min. :-40
    • Tch (°C): 150

描述

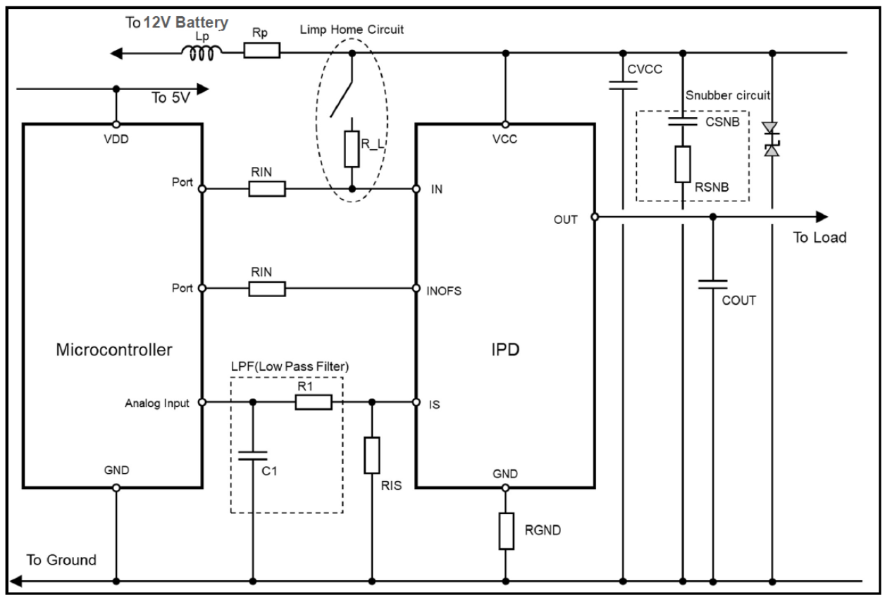
RAJ2810024H12HPD is a 2.3mΩ single channel Intelligent Power Device (IPD) available in a TO252-7 package. This device is a 4.5V to 28V N-channel High-Side Switch (HSS) with a charge pump, diagnostic feedback, and integrated protection function. It is designed for use in automotive 12V systems.

The RAJ2810024H12HPD helps reduce power losses in the vehicle thanks to its 0.5uA standby current, which makes it suitable for use in power distribution switches, heaters, and glow plugs

产品参数

属性
FunctionHigh Current Operation
RON (mohm) typ. @ Tj = 25 °C (mohm)2.3
Channels per device (#)1

封装选项

Pkg. TypePkg. Dimensions (mm)Lead Count (#)
TO-252-76.5 x 6.1 x 2.47

应用方框图

Block diagram of the hands-on/off detection (HOD) system featuring SSC-based multi-channel impedance sensing, shared HOD and heater electrodes, IPD-driven heater control and MCU capacitive touch sensing.
Hands-Off Detection (HOD) & Steering Switch System
Autonomous driving steering system featuring hands-off detection, heating, and touch interaction.
Advanced Automotive Domain Controller (AADC) Block Diagram
高级汽车域控制器(AADC)
高级汽车域控制器集成了关键系统,可实现更智能、更互联的汽车。
X-in-1 Electric Vehicle Unit: 48V Inverter, Onboard Charger, DC/DC Converter Interactive Block Diagram
多合一电动汽车单元
可实现高效电机控制、充电和 DC/DC 转换的集成式多合一电动汽车电源系统。
Wireless EV Battery Management System Block Diagram
无线 EV 电池管理系统
瑞萨电子的无线 BMS 无需使用线束,提高了灵活性,并采用低功耗蓝牙技术实现了标准化设计。
Power Distribution Box with E-Fuse Block Diagram
带 eFuse 的固态汽车电力分配模块
紧凑可靠的 eFuse 系统,具有基于 IPD 的保护、智能诊断功能,并优化了重量。

当前筛选条件