跳转到主要内容

特性

  • 宽输入电压工作范围:4.5V 至 30V
  • 可调输出电压范围为 0.8V 至 90% 的输入电压
  • 高达 5A 的连续输出电流
  • 默认 400kHz 或 200kHz 至 800kHz 的可调开关频率
  • -40°C 至 125°C 时负载调节精度为 ±1%,25°C 时负载调节精度为 ±0.5%
  • 95μA 典型静态电流
  • 内部补偿,QFN 固定 0.5ms SS 和 HTSSOP 可调 SS
  • 轻负载时的 PFM 运行和 DEM,带集成式外部偏置 LDO 和电源良好指示器
  • 逐周期峰值和谷值电流限制、输入电压欠压锁定、输出电压欠压(短路)保护和热关断功能

描述

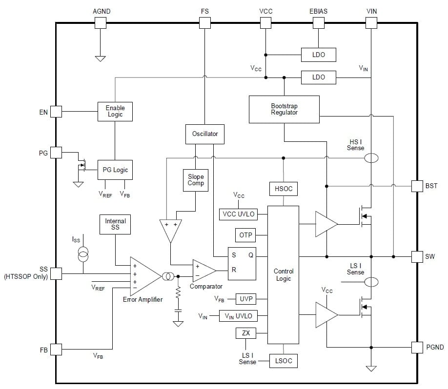
RAA211250 是一款 DC/DC 同步降压型稳压器,支持 4.5V 至 30V 输入电压范围和可调输出电压。 该器件可提供高达 5A 的连续连续输出电流,具有出色的负载和线性调整率性能。

RAA211250 采用峰值电流模式控制架构。 其 PWM 开关频率是可编程的,可在瞬态响应和效率之间实现最佳平衡。 该器件还支持 PFM 操作和 DEM,可最大限度提高轻负载效率,还支持外部偏置 LDO 输入,以进一步降低整个负载范围内的功耗。 该稳压器还有一个内部环路补偿电路,以减少外部元件数量和 BOM 成本。

RAA211250 提供内部或可编程软启动和电源良好指示器等实用功能。 为确保安全运行,RAA211250 还提供保护功能,如逐周期峰值和谷值电流限制、输入电压欠压锁定(UVLO)、输出电压欠压(短路)保护和热关断保护。

产品参数

属性
Topology [Rail 1] Buck
Outputs (#) 1
Input Voltage (Min) [Rail 1] (V) 4.5
Input Voltage (Max) [Rail 1] (V) 30 - 30
Output Voltage (Min) [Rail 1] (V) 0.8
Output Voltage (Max) [Rail 1] (V) 27
Output Current (Max) [Rail 1] (A) 5
Switching Frequency Range (Typical) (kHz) 200 - 800
Control Type Peak Current Mode
Peak Efficiency (%) 90
IQ [Rail 1] (µA) 90
SYNCH Capability No
Qualification Level Standard
Temp. Range (°C) -40 to +125°C
Simulation Model Available iSim

封装选项

Pkg. Type Pkg. Dimensions (mm) Lead Count (#) Pitch (mm)
QFN 3.5 x 4.0 x 0.85 20 0.5
TSSOP-EP 5.0 x 4.4 x 0.00 16 0.7

应用方框图

Interactive block diagram of a hybrid inverter with an intermediate DC Bus architecture
混合逆变器
该混合逆变器系统采用混合架构和 MPPT 算法,可实现高效的能源存储。
Interactive block diagram of the autonomous mobile robot system combines  DRP-AI accelerator with Arm Cortex-R8 for real-time vision processing and system control.
自主移动机器人(AMR)
具备 AI 功能的 AMR 系统,集实时控制、可扩展电源和紧凑设计于一体。
Interactive block diagram of the UAV system features AI vision, precision motor control, and smart battery management.
无人驾驶飞行器(UAV)
集 AI 视觉、精确电机控制和智能电池管理功能于一体的 UAV 系统。
AI drawing robot arm interactive block diagram features a high-performance MCU, advanced AI/ML capabilities, and precision motor control.
AI 绘图机械臂
AI 驱动型机械臂,集精密电机控制与智能图像处理于一体,可实现创意自动化。
Robotic hand interactive block diagram with precise control, real-time feedback, and advanced sensor integration support.
灵巧机械手
该机械手系统配备 6 缸控制,支持微型 ROS 并集成模块化传感器。
Portable power system interactive block diagram features a digital power charger capable of 3.6kWm and digitally controlled buck-boost battery charger.
便携式电源系统
具有 240W USB-C、3.6KW 双向充电和数字控制的便携式电源系统。
Interactive block diagram of a highly secure drug delivery system features an NFC authentication and rich connectivity.
具有 NFC 身份验证和丰富连接性的高安全性药物投放系统
具有精准剂量和安全功能的药物投放系统,确保正确的药物与投放
High-Performance Vision AI System Block Diagram
高性能视觉 AI 系统
高端视觉 AI 系统具有实时目标检测功能与高效 AI 加速器。
Single Board Computer with Vision AI Block Diagram
搭载视觉 AI 的单板计算机
搭载视觉 AI 的单板计算机(SBC)提供高端视觉性能,并具备卓越的能效表现,实现紧凑且无风扇运行。
20KW 3-phase PFC Inverter Block Diagram
20kW 三相 PFC 逆变器
三相 PFC 逆变器采用瑞萨电子 MCU 以实现高效控制通信,支持高达 20kW 的功率。
Battery Powered Camera with AI Object Detection & Motion Sensing Block Diagram
电池供电摄像头,拥有人工智能物体检测和运动感应功能
电池供电人工智能摄像头,具有高效的运动检测、快速启动和低功耗物体分类功能。
Heat Pump Control System Block Diagram
热泵控制系统
该热泵系统具有电机控制 MCU、PLC 和 Wi-Fi 连接功能,可实现最佳性能。
EV Charger Wall Box with High-End HMI Block Diagram
具有高端 HMI 的电车充电器壁挂式充电盒
多功能电车充电器提供 1 至 3 相选项,具有 IoT 连接和高级计量功能。
100W Multi-Output USB Power Delivery Adapter Block Diagram
100W 多路输出 USB PD 电源适配器
高性能 USB PD 电源适配器,可为多个电子设备高效充电。
3.6kW Bidirectional Digital Power PFC System Interactive Block Diagram
双向数字电源系统
适用于 EV、能源和工业应用的高效双向电源系统。

其他应用

  • 高达 30V 的分布式电源和通用 POL
  • 电信基站电源
  • 电源工具
  • 监测
  • 便携式移动设备
  • 工业电力系统

当前筛选条件

The RAA211x family of bucks are highly scalable due to its unique pin-compatible wide Vin buck variants with integrated FETs that support up to 5A of continuous output current with premium load and line regulation performance. The RAA211835 supports 75V async buck operation of 3A loadings, while RAA211250/450/630/820 support sync buck operation of 30V 5A, 40V 5A, 60V 3A, 75V 2A respectively.

新闻和博客