跳转到主要内容
瑞萨电子 (Renesas Electronics Corporation)

特性

  • 宽输入电压工作电压范围:4.5V 至 75V
  • 可调输出电压范围为 0.8V 至 90% 的输入电压
  • 高达 2A 的连续输出电流
  • 默认 400kHz,或 200kHz 至 800kHz 的可调开关频率
  • -40°C 至 125°C 时负载调节精度为 ±1%,25°C 时负载调节精度为 ±0.5%
  • 95μA 典型静态电流
  • 内部补偿,QFN 固定 0.5ms SS 和 HTSSOP 可调 SS
  • 轻负载时的 PFM 运行和 DEM,带集成式外部偏置 LDO 和电源良好指示器
  • 逐周期峰值和谷值电流限制、输入电压欠压锁定、输出电压欠压(短路)保护和热关断功能

描述

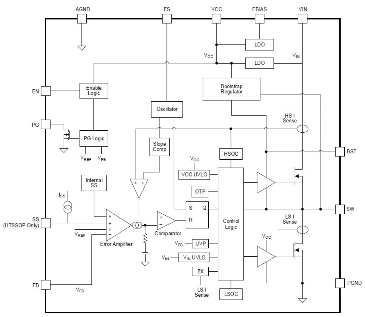
RAA211820 是一款 DC/DC 同步降压(Buck)稳压器,支持 4.5V 至 75V 输入电压范围和可调输出电压。 它可以提供高达 2A 的连续连续输出电流,并具有出色的负载和线性调整率性能。

RAA211820 采用峰值电流模式控制架构。 其 PWM 开关频率是可编程的,可以在瞬态响应和效率之间实现最佳平衡。 该器件还支持 PFM 操作和 DEM,可最大限度提高轻负载效率,并且支持外部偏置 LDO 输入,以进一步降低整个负载范围内的功耗。 该稳压器还有一个内部环路补偿电路,以减少外部元件数量和 BOM 成本。

RAA211820 提供好用的功能,如:内部或可编程软启动以及电源良好指示器。 为确保安全运行,RAA211820 还提供保护功能,例如:逐周期峰值和谷值电流限制、输入电压 UVLO、输出电压欠压(短路)保护以及热关断保护。

产品参数

属性
Topology [Rail 1]Buck
Outputs (#)1
Input Voltage (Min) [Rail 1] (V)4.5
Input Voltage (Max) [Rail 1] (V)75 - 75
Output Voltage (Min) [Rail 1] (V)0.8
Output Voltage (Max) [Rail 1] (V)65
Output Current (Max) [Rail 1] (A)2
Switching Frequency Range (Typical) (kHz)200 - 800
Control TypePeak Current Mode
Peak Efficiency (%)90
IQ [Rail 1] (µA)90
SYNCH CapabilityNo
Qualification LevelStandard
Temp. Range (°C)-40 to +125°C
Simulation Model AvailableiSim

封装选项

Pkg. TypePkg. Dimensions (mm)Lead Count (#)Pitch (mm)
QFN3.5 x 4.0 x 0.85200.5
TSSOP-EP5.0 x 4.4 x 0.00160.7

应用方框图

Humanoid battery management system block diagram features cell balancing and monitoring, charge and discharge protection, pack voltage and current sensing, battery pack control, communications, auxiliary power, and active cooling.
人形机器人电池管理系统
集成式人形机器人 BMS,可实现安全、实时的功率管理、保护及电池状态控制。
Single-stage DAB-based solar microinverter block diagram leverages an Arm Cortex MCU and GaN bi-directional switch with low on‑state resistance and low switching capacitances.
基于单级 DAB 的太阳能微逆变器
该系统可提供 500W 高密度、高效率的 GaN 基微逆变器功率。
Visual mapping system block diagram features a LiDAR data acquisition IC, Linux-based compute platform, and single‑supply power design.
基于 LiDAR 的 SLAM 视觉建图系统
采用 LiDAR‑SLAM 视觉建图技术,为自主机器人提供稳健的环境感知与导航能力。
Bi-directional 3000W UPS Power Block Diagram
双向 3000W UPS 电源
具有升降压控制器、MCU 和功率器件的双向 3kW 电信 UPS 系统设计。
3.6kW bidirectional digital power PFC system block diagram utilizes a high-performance Arm Cortex MCU designed to support advanced 650V GaN FETs.
数字电力系统
适用于电动汽车、能源和工业应用的高效数字电力系统。
The 3-phase motor controller block diagram features a cost-optimized ISC-V 32MHz 32-bit ASSP and supports motor sizes from 12V to 100V.
三相 RISC-V 电机控制器
具有预编程 32 位 RISC-V ASSP 的三相电机控制器。
Smart Solar Battery Charger Block Diagram
智能太阳能电池充电器
智能太阳能电池充电器可以确保电池的高效使用,防止出现过充,并适应不断变化的输入电压。

其他应用

  • 高达 75V 的分布式电源和通用 POL
  • 电信基站电源
  • 电动工具
  • 监测
  • 便携式移动/机器人设备
  • 工业电力系统

当前筛选条件