特性
- Sleep current: 1.6μA
- VPACK voltages: 5V to 30V
- VCELL accuracy (Over Temp): ±10mV
- IPACK Resolution: 13.16μV
- Open wires and self-tests
- Autonomous detection and actions
- High-side charge FET control
描述
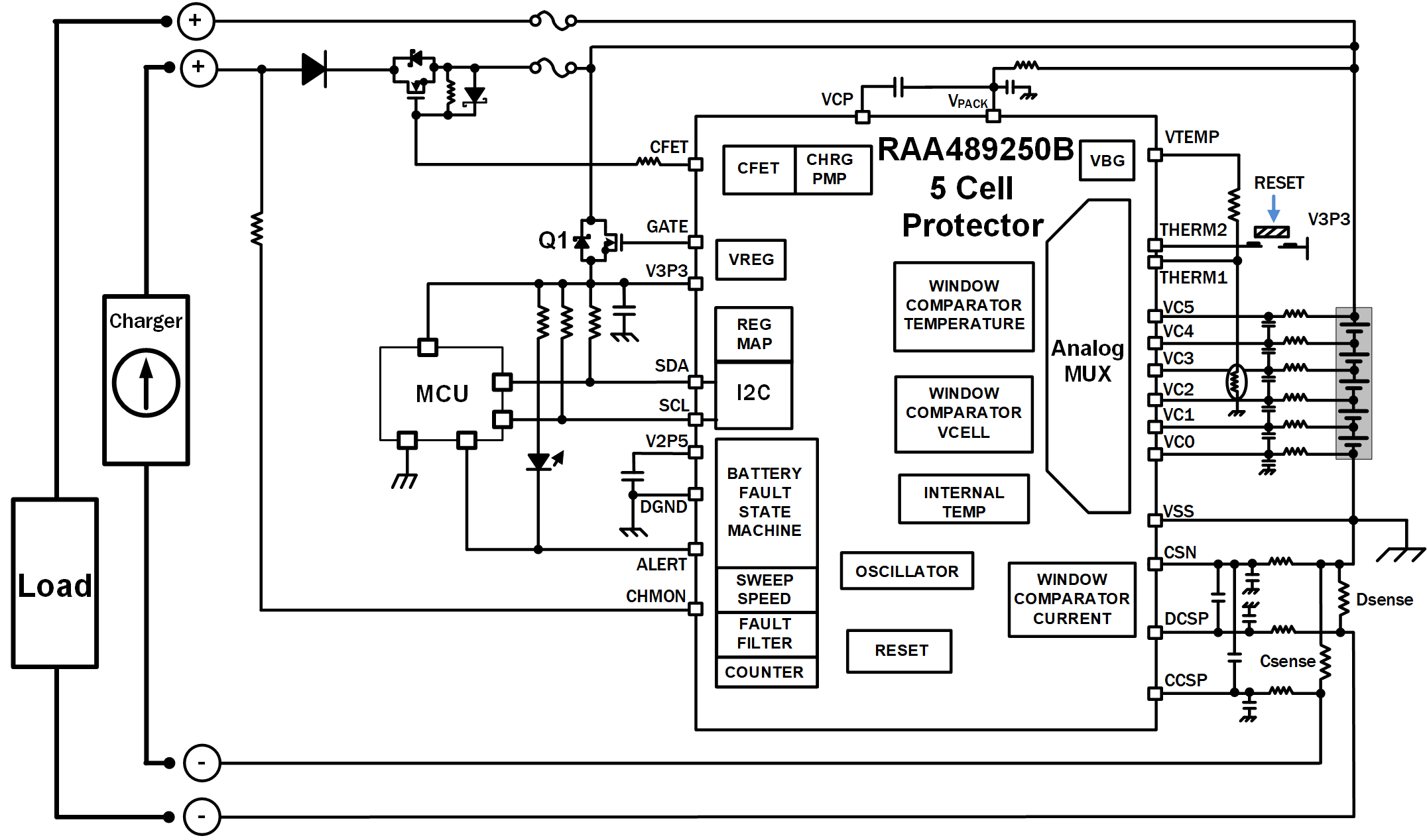
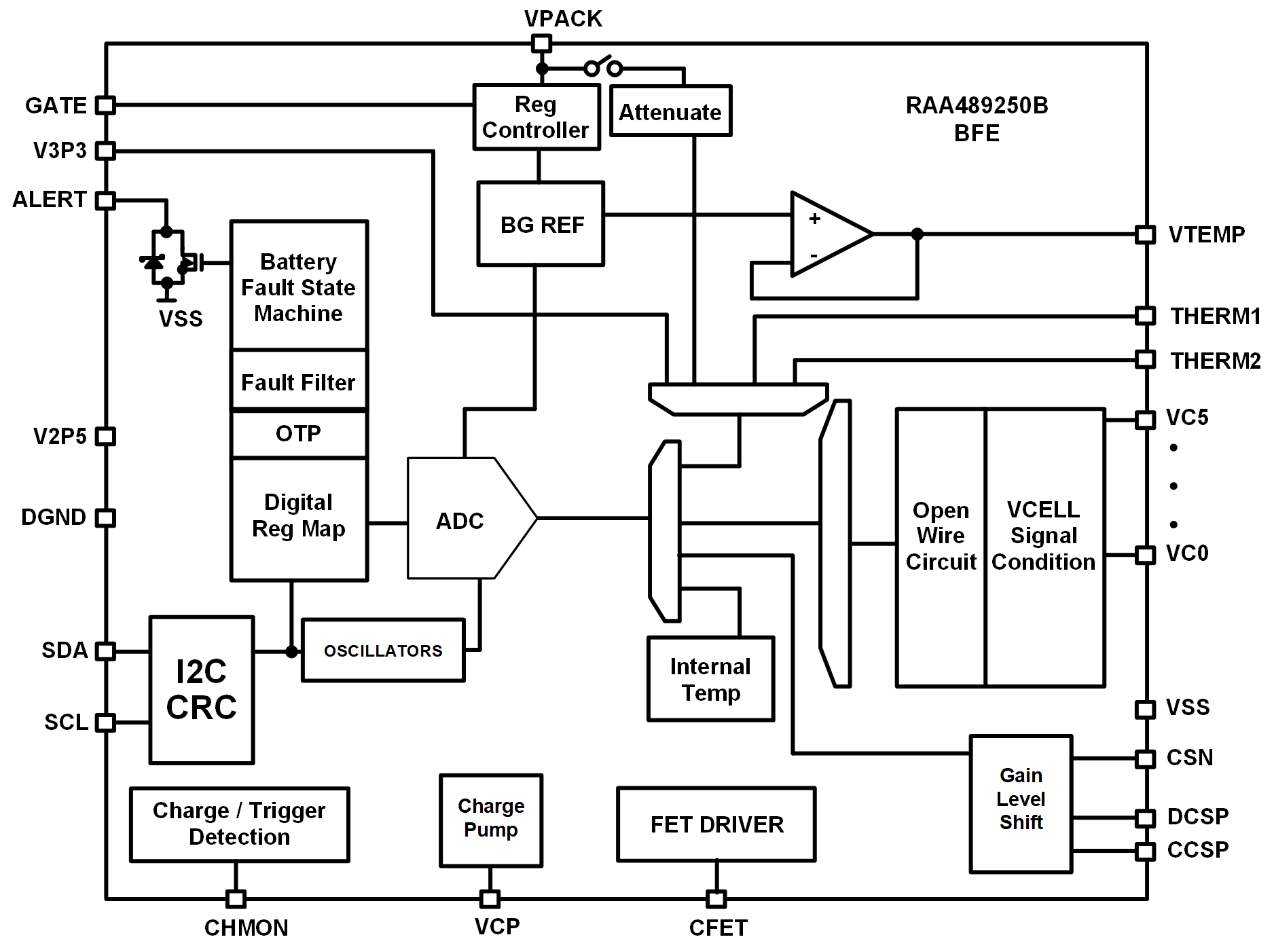
The RAA489250B is a 5‑cell battery front end (BFE) optimized for packs with MCU control, combining autonomous protection functions with battery health monitoring. It monitors each cell for overvoltage and undervoltage, pack temperature, and charge and discharge current. Internal self‑tests verify device health, while system checks confirm overall system status.
An I²C interface with optional cyclic redundancy check (CRC) ensures reliable communication with the MCU. A built‑in charge pump drives a high‑side complementary field-effect transistor (CFET), and low idle current consumption of 98 µA extends operational time. The RAA489250B is offered in a compact 32‑pin 4mm × 4mm QFN package for efficient board integration.
产品参数
| 属性 | 值 |
|---|---|
| Cells Supported (#) | 5 - 5 |
| Pack Voltage (Op) | 5 - 30 |
| Cell Balancing FETs | Internal |
| Integrated Current Sense/Detection | Low Side |
| Charge/Discharge FET Control | CFET |
| Charge/Discharge FET Arrangement | CFET |
| Charge/Discharge FET Location | High Side |
| IS (mA) | 0.11 |
| Sleep/Reset Mode Current (µA) | 4 |
| Stand Alone Capable | No |
| Internal ADC (bits) | 12 |
| Daisy Chain | No |
| GPI+GPIOs (#) | 1 |
| Qualification Level | Standard |
| Temp. Range (°C) | -40 to +85°C |
封装选项
| Pkg. Type | Pkg. Dimensions (mm) | Lead Count (#) | Pitch (mm) |
|---|---|---|---|
| QFN | 4.0 x 4.0 x 0.90 | 32 | 0.4 |
产品对比
| RAA489250B | ISL94202 | RAA489204 | RAA489206 | RAA489220 | RAA489255 | |
| Cells Supported | 5 - 5 | 3 - 8 | 6 - 14 | 4 - 16 | 4 - 10 | 3 - 5 |
| Cell Balancing FETs | Internal | External (Built-in Drivers) | External (Built-in Drivers), Internal (Built-in Drivers) | External (Built-in Drivers), Internal (Built-in Drivers) | None | None |
| Charge/Discharge FET Location | High Side | High Side | N/A | Both | Low Side | N/A |
| Sleep/Reset Mode Current (µA) | 4 | 13 | 19 | 10 | 3 | 2 |
| Stand Alone Capable | No | State Machine | No | No | State Machine | No |
| Daisy Chain | 0 | 0 | 1 | 0 | 0 | 0 |
应用
- Power Tool Battery
- Small Appliance Battery
- Cleaner Battery
当前筛选条件