跳转到主要内容
瑞萨电子 (Renesas Electronics Corporation)

特性

  • 4.5V 至 60V 输入电源范围
  • 集成高端(90mΩ)和低端(37mΩ)MOSFET
  • 在整个温度范围内精度为 1% 的基准电压源
  • 固定频率运作,可选择扩频和外部时钟同步
  • 可调开关频率范围:200kHz 至 2.5MHz
  • 可编程软启动和软停止定时
  • 可编程启动和关断延迟
  • 两个内部 FET 上的双向过流保护
  • 广泛的电压和温度保护
  • 紧凑型 28 引脚 4x5mm QFN 封装

描述

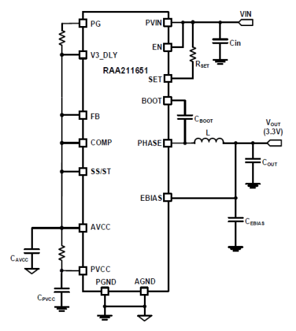
RAA211650 是一款集成式 60V、5A 同步降压稳压器,开关频率可在 200kHz 至 2.5MHz 范围内调节。 该器件支持 4.5V 至 60V 的宽输入电压范围和可调输出电压(0.8V 至最大占空比 * VIN)。 集成的低 rDS(ON) MOSFET、栅极驱动器和控制器使 RAA211650 成为一种高效的降压解决方案。

如果 RT 引脚连接到 AVCC,则该器件的默认开关频率为 500kHz,但通过 RT 引脚上的外部电阻器,可将其编程为 200kHz 至 2.5MHz 的开关频率。 如需扩频操作,MODE/SYNC 引脚可抖动振荡器频率。 内部振荡器也可通过 MODE/SYNC 引脚与外部时钟同步。 集成稳压器还提供使用内部固定补偿或用户选择的外部补偿选项。

为了限制启动期间的浪涌电流,RAA211650 有 2ms 的固定内部软启动时间。 也可由一个外部电容器进行编程。

RAA211650 提供可编程启动延迟时间,可用于排序。 此外,RAA211650 还提供全面的保护功能,包括欠压锁定、过流(正负)、过压和过热保护。

产品参数

属性
Topology [Rail 1]Buck
Outputs (#)1
Input Voltage (Min) [Rail 1] (V)4.5
Input Voltage (Max) [Rail 1] (V)60 - 60
Output Voltage (Min) [Rail 1] (V)0.8
Output Voltage (Max) [Rail 1] (V)55
Output Current (Max) [Rail 1] (A)5
Switching Frequency Range (Typical) (kHz)200 - 2500
Control TypeCurrent Mode
Peak Efficiency (%)90
IQ [Rail 1] (µA)10
SYNCH CapabilityYes
Qualification LevelStandard
Temp. Range (°C)-40 to +125°C
Simulation Model AvailableiSim

封装选项

Pkg. TypePkg. Dimensions (mm)Lead Count (#)Pitch (mm)
QFN5.0 x 4.0 x 0.90280.5

应用方框图

Collaborative robot (cobot) block diagram features a vision AI MPU, Wi-Fi and Bluetooth LE connectivity, and audio codec for voice detection and recognition.
Collaborative Robot (Cobot)
AI-powered cobot system with vision, voice, and real-time control built on ROS 2.
Portable power system block diagram features a digital power charger capable of 3.6kWm and digitally controlled buck-boost battery charger.
便携式电源系统
具有 240W USB-C、3.6KW 双向充电和数字控制的便携式电源系统。
9-axis industrial motor control block diagram features an MPU with dual Arm Cortex-R52 and quad Arm Cortex-A55 cores and supports major industrial Ethernet protocols.
配备以太网的 6 轴和 9 轴工业电机控制
高精度高能效的 6 轴和 9 轴电机控制,专为机器人和工业应用设计。
Industrial IoT Gateway with Multiple PHY Block Diagram
具有多个 PHY 的工业物联网网关
可扩展的 IIoT 网关,具有边缘处理和丰富的有线和无线接口。
RZ/V2N Based Raspberry Pi Single Board Computer Block Diagram
基于 RZ/V2N 的 Raspberry Pi 单板计算机
高性能视觉 AI 系统,支持 4K 摄像头、高效的 AI 处理和紧凑的 SBC 设计。
Genoa Server Block Diagram
AMD 第四代 EPYC(Genoa)电源和定时系统
适用于 AMD Genoa 的完整电源和时序系统,支持 SVI3、DDR5 和 PCIe Gen 5/6。
High throughput Wi-Fi 6 router block diagram features two concurrent dual-band Wi-Fi 6 radios with 4T4R architecture and supports 802.11 a/b/g/n/ac standards.
高吞吐率 Wi-Fi 6 路由器
使用由瑞萨电子提供支持的高级 Wi-Fi 6 路由器,体验丝滑、高速的连接。
1-phase power meter block diagram features an MCU, a high-speed photocoupler, AC/DC, power device, and memory.
单相电表
灵活的 MCU 控制的高端单相功率计,可实现更好的控制和可扩展性。
Dimming System for Monitors Block Diagram
显示器调光系统
用于显示器的调光系统,具有 QR 反激式、DC/DC 降压、LDO 和 MCU,可实现精确的背光控制。
Power Supply for 5G Systems Block Diagram
5G 基础设施电源
5G 电源为各种 5G 应用提供高效率、低噪声和强大的性能。
The all-in-one smart home controller block diagram combines multiple radio PHYs, a cost-optimized MPU, and versatile connectivity.
支持多物理层(PHY)的智能家居控制器
一体化智能家居网关,融汇多标准 PHY、直观控制和面向未来的设计。
IO-Link master block diagram features a built-in IO-Link hardware frame, temperature and supply voltage monitoring and protection, overload protection for channels and connected devices.
IO-Link 主机
IO-Link 网关套件将 8 个传感器/执行器与以太网连接,由 Arm Cortex-R52 MPU 控制。
Portable Wi-Fi Controlled RGBW Lighting Block Diagram
便携式 Wi-Fi 控制 RGBW 照明
便携式 RGBW 照明系统,带 Wi-Fi 控制、USB-C 电源,安装简便且灵活。
Interactive block diagram of the centralized ROS body controller features a 32-bit MCU, supports Pub/Sub communication, and provides multiple servo control via 1-wire UART and RS-485.
机器人系统的 ROS 本体控制器
集中式 ROS 本体控制器通过标准化控制和高效通信简化了机器人协调工作。
HMI system block diagram featuring high-performance RZ MPU with different display options and Wi-Fi, Bluetooth LE, and NFC connectivity.
高性能人机界面(HMI)系统
多功能模块系统(SoM),用于驱动各种人机界面功能。

其他应用

  • 工业电源
  • 12V/48V 工业和计算 PoL
  • ATM、自动售货机和游戏机
  • 机器人
  • 可编程逻辑控制器
  • 汽车售后市场

当前筛选条件